EasyManua.ls Logo

Crescent CS7010 - Engine RPM control

Crescent CS7010
329 pages
Print Icon
To Next Page IconTo Next Page
To Next Page IconTo Next Page
To Previous Page IconTo Previous Page
To Previous Page IconTo Previous Page
Loading...
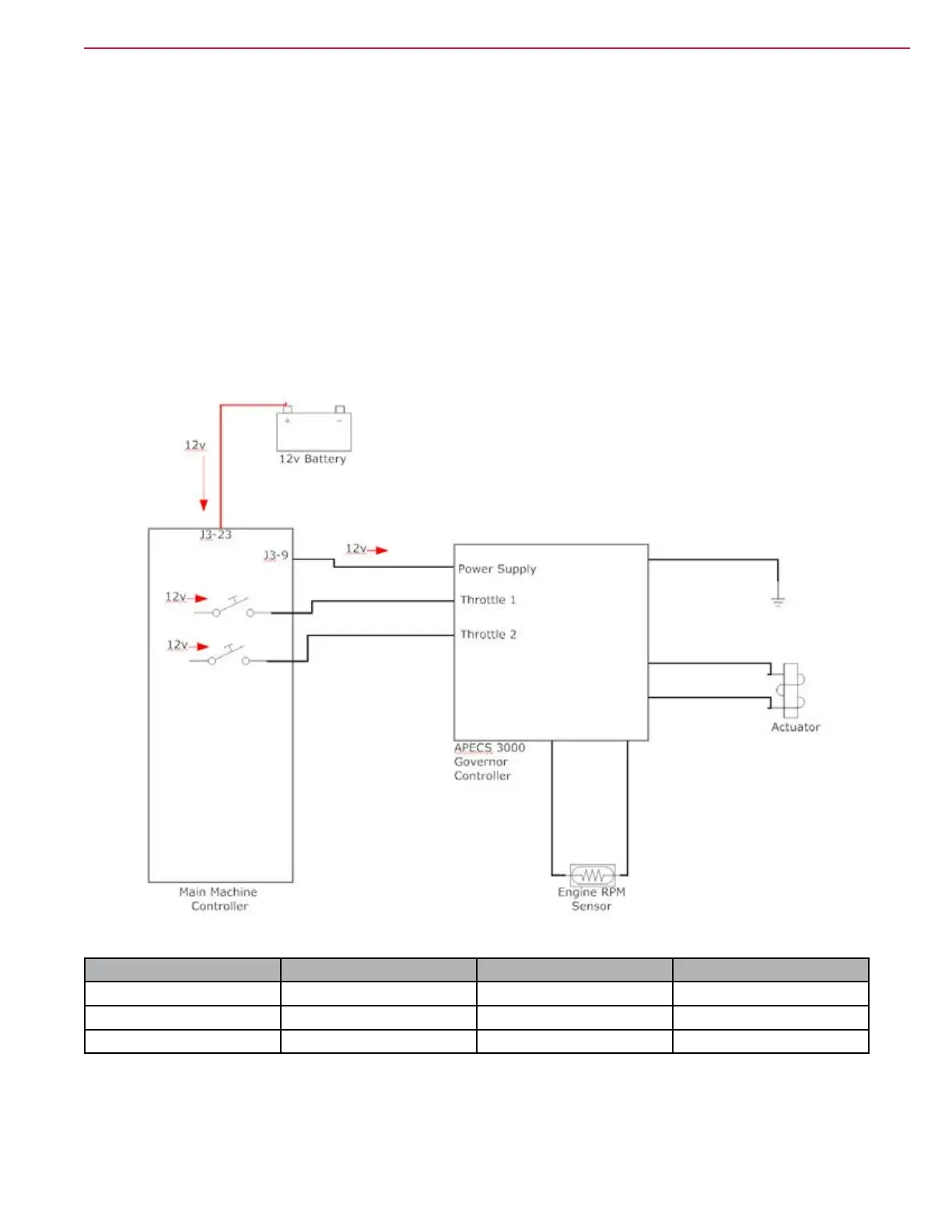
158Service Manual – CS7010™ 28 - Engine System, Diesel
Engine RPM control
The Woodward APECS (Advanced Proportional Engine Control System) controller manages the engine RPM
through the use of an electronic actuator. The controller monitors the actual engine RPM via a speed sensor
which reads the ywheel ring gear teeth and compares it to the desired speed setting. The controller sends
out a pulse width modulated signal to an actuator, which is connected to the engine fuel control lever inside
the injector pump. The actuator is “spring loaded” in the “no fuel” position. This means that by default,
the actuator shuts off the fuel and prevents the engine from running when there is no electrical current
available. When the governor wants to increase the engine speed, it increases the amount of current it sends
through the actuator.
The main machine controller is responsible for telling the governor controller the desired RPM based on
the operator’s request or machine operation mode. It communicates this with two circuits; Throttle 1 and
Throttle 2. To request idle speed it does not apply voltage to either circuit. To request “Run” speed, it sends
out 12 volts on throttle 2 circuit only. To request “maximum power” speed, it sends out 12 volts on throttle 1
circuit only.
Speed Mode Engine Speed Throttle 1 Throttle 2
Idle 1700 RPM 0 0
Run 2200 RPM 0 12v
MaximumPower 2400 RPM 12v 0

Table of Contents

Other manuals for Crescent CS7010