EasyManua.ls Logo

Crescent CS7010 - Normal Running; Engine RPM Control

Crescent CS7010
329 pages
Print Icon
To Next Page IconTo Next Page
To Next Page IconTo Next Page
To Previous Page IconTo Previous Page
To Previous Page IconTo Previous Page
Loading...
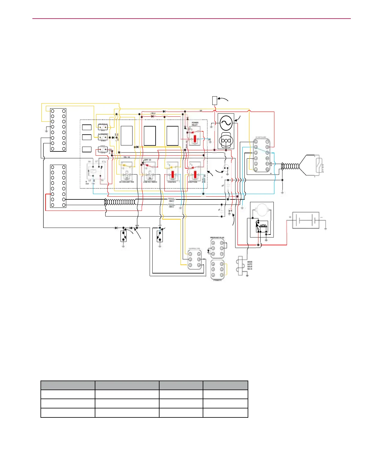
185Service Manual – CS7010™ 28 - Engine System - Petrol (Gasoline)
Normal Running
When the key is released to the “run” position, the main machine controller turns off the voltage to the
crank request circuit. This de-energizes the crank request relay and removes power from the starter
solenoid.
The rest of the circuit remains unchanged.
Engine RPM Control
The Woodward L-series actuator directly monitors the engine speed sensor input and adjusts the throttle
linkage to maintain the current target engine speed. If it is unable to maintain the speed within the desired
“window”, it will shut the engine down by removing the path to battery negative for the ignition request
relay through the actuator. Note that if the actuator loses the RPM signal while the engine is running, it will
shut the engine down. If the actuator never sees an RPM signal, it does not know that the engine is running
and has not tried but failed to control the RPM. Therefore it remains in a “cranking mode” and does not shut
the engine down.
The main machine controller communicates the desired engine speed mode to the actuator via the Throttle 1
and Throttle 2 wires. It either sends out 0v or 12v on each wire, depending on the desired speed mode.
Speed Mode Engine Speed Throttle 1 Throttle 2
Idle 1700 RPM 0 0
Run 2500 RPM 0 12v
MaximumPower 2700 RPM 12v 12v
10A
IGN. REQUEST
15A
MAIN
5A
CONTROLLER
UNUSED
UNUSED
UNUSED
UNUSED
UNUSED
UNUSED
WOODWARD
FUEL LOCK-OFF
SOLENOID
N3 -0342 OR
FUEL PUMP
OIL SWITCH
(OPEN FOR
PRESSURE)
TEMP. SWITCH
(OPEN FOR
NORMAL TEMP.)
SHIELDED WIRE
RUN ENABLE SIGNAL
SHUTDO WN SIGNAL
CRANK REQUEST - BLU/PNK 16
IGNITION REQUEST - PNK 16
ENGINE RUN (12V INPUT) - GRY 16
HIGH COOLANT TEMP. (GROUND INPUT) - GRN/YEL 16
SPEED 2 (12V OUTPUT) - RED 16
SPEED 3 (12V OUTPUT) - BLACK 16
MAGNETIC
PICK-UP
(Engine RPM
Sensor)
STARTER
BATTERY
ALTERNATOR
IGNITION POWER
FOR IGNITER
IGNITIO N CONNECTO R
FOR PLUGGING INTO
KUBOTA IGNITION HARNESS
KUBOTA
FUEL
SOLENOID
EG551 -44790
SPEED 2 (12V OUTPUT)
GRY/BLU 16
SPEED 3 (12V OUTPUT)
GRY/ORG 16
SHIELDED WIRE
WOODWARD
AUTO CHOKE
SOLENOID
SA-4741
BLU/LT
GRN 16
HIGH COOLANT TEMP.
SHUTDOWN REL AY
1 5 4
3
2
BLK
16
CONTROL
RELAY
1
5 4
3 2
BLK 16
IGNITION
REQUEST RELAY
1
5 4
3
2
RED
18
POWER
RELAY
1
5
4
3
2
RED 14
LOW OIL PRESS.
SHUTDOWN
RELAY
1
5 4
3
2
AEES RN65127
FUSE & RELAY
BLOCK ASSY
CRANK
REQUEST
RELAY
BLK/ WHT 16
RED/ GRN 16
YEL 16
S
R
P
N
M
L
F
E
D
C
B
A
K
J
H
G
S
R
P
N
M
L
F
E
D
C
B
A
K
J
H
G
CONNECTOR # 1
PACKARD 16 PIN MALE
P/N 15326863
(TO NILFISK HARNESS)
CONNECTOR #2
PACKARD 16 PIN FEMALE
P/N 15326868
(TO NILFISK HARNESS)
WOODWARD
L-SERIES
ACTUATOR
DEUTSCH
CONNECTOR
DT06 -12SA
RED 18
TO PIN A
BLK
18
BLK 18
TO PIN B
BLK/
WHT 16
BLK/
WHT 16
GRY/BLU 16
GRY/ORG 16
RED/
BLK
14
RED/BLK 14
RED/BL K 16
LT BLU 16
LT BLU
16
GRY/
RED 16
GRY/
RED 16
GRY/
RED 16
GRY 16
GRY 16
GRY 16
GRY 16
GRY
16
GRY 16
GRN 16
BLK 16
RED/ GRN 16
RED/ GRN 16
PNK /GRN 16
PNK /GRN
16
PNK /
GRN 16
PNK /
BLU 16
PNK /
BLU 16
PNK /BLU 16
PNK /BLU 16
PNK /BLU 16
PNK /BLK 16
PNK /BLU 16
PUR 16
PUR 16
GRY/WHT 16
1 2 3
10k
10k
0.047µF
0.047µF
RED 16
BLACK 16
DT04 -6P
FUEL SELECT
CONNECTOR
CT00023
DT06 -6S (BLACK)
GASOLINE PLUG
CT00024
DT06 -6S (GREY)
PROPANE PLUG
FUEL PUMP (+) - PNK /YEL 16

Table of Contents

Other manuals for Crescent CS7010