EasyManua.ls Logo

Campbell CR1000 - Measurement and Data-Storage Processing; Programming Instructions

Campbell CR1000
678 pages
Print Icon
To Next Page IconTo Next Page
To Next Page IconTo Next Page
To Previous Page IconTo Previous Page
To Previous Page IconTo Previous Page
Loading...
Section 7. Installation
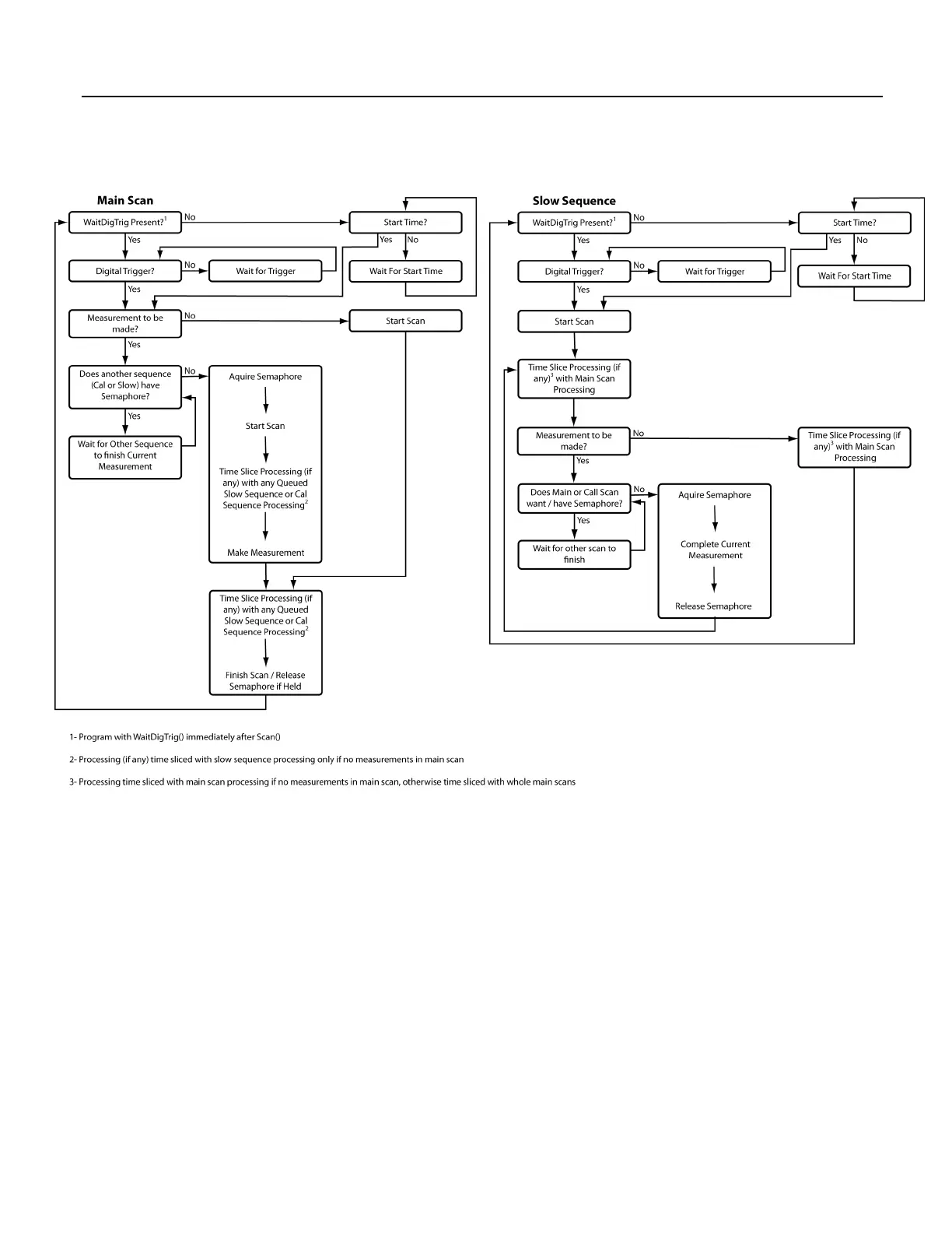
Figure 42. Sequential-Mode Scan Priority Flow Diagrams
7.8.4.13 Programming Instructions
In addition to BASIC syntax, additional instructions are included in CRBasic to
facilitate measurements and store data. The section CRBasic Programming
Instructions
(p. 537) contains a comprehensive list of these instructions.
7.8.4.13.1 Measurement and Data-Storage Processing
CRBasic instructions have been created for making measurements and storing
data. Measurement instructions set up CR1000 hardware to make measurements
and store results in variables. Data-storage instructions process measurements into
averages, maxima, minima, standard deviation, FFT, etc.
Each instruction is a keyword followed by a series of informational parameters
needed to complete the procedure. For example, the instruction for measuring
CR1000 panel temperature is:
PanelTemp(Dest,Integ)
158

Table of Contents

Related product manuals