EasyManua.ls Logo

GE Multilin F650 - Page 212

GE Multilin F650
1046 pages
Print Icon
To Next Page IconTo Next Page
To Next Page IconTo Next Page
To Previous Page IconTo Previous Page
To Previous Page IconTo Previous Page
Loading...
5-60 F650 DIGITAL BAY CONTROLLER GEK-106310-AF
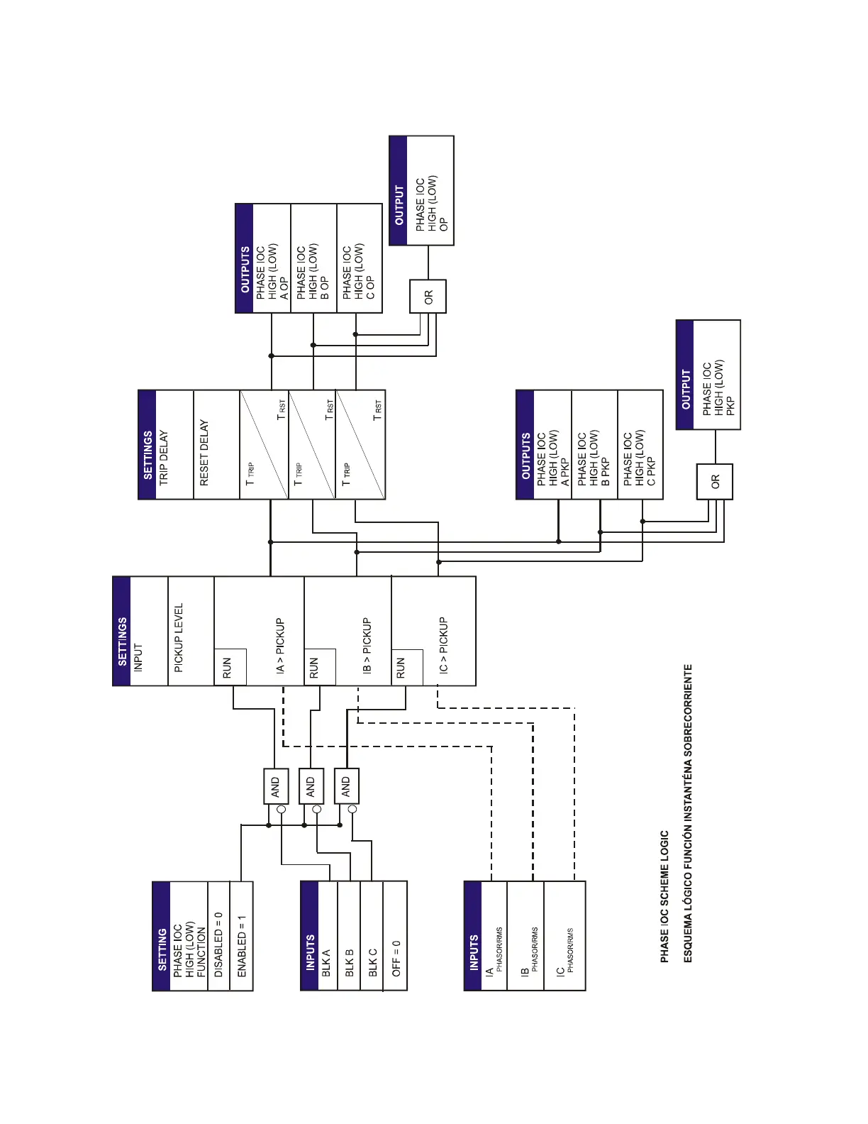
5.4 PROTECTION ELEMENTS CHAPTER 5: SETPOINTS
The following figure shows the logic scheme diagram for high range and low range Instantaneous overcurrent elements
(50PH, 50PL).
Figure 5-7: Phase IOC elements logic scheme (A6632F1)

Table of Contents