EasyManua.ls Logo

GE Multilin F650 - General Autoreclose Staus Diagram

GE Multilin F650
1046 pages
Print Icon
To Next Page IconTo Next Page
To Next Page IconTo Next Page
To Previous Page IconTo Previous Page
To Previous Page IconTo Previous Page
Loading...
CHAPTER 5: SETPOINTS 5.5 CONTROL ELEMENTS
GEK-106310-AF F650 DIGITAL BAY CONTROLLER 5-115
AR BLOCK BY PULSE Autoreclose blocked by pulse. See AR block signals configuration (AR PULSE BLOCK)
AR STATUS Autoreclose status (see Table 5-77: 79 internal status)
AR LOCKOUT MODE Autoreclose lockout mode (see Table 5-77: 79 internal status)
AR BLOCK MODE Autoreclose block mode (see Table 5-77: 79 internal status)
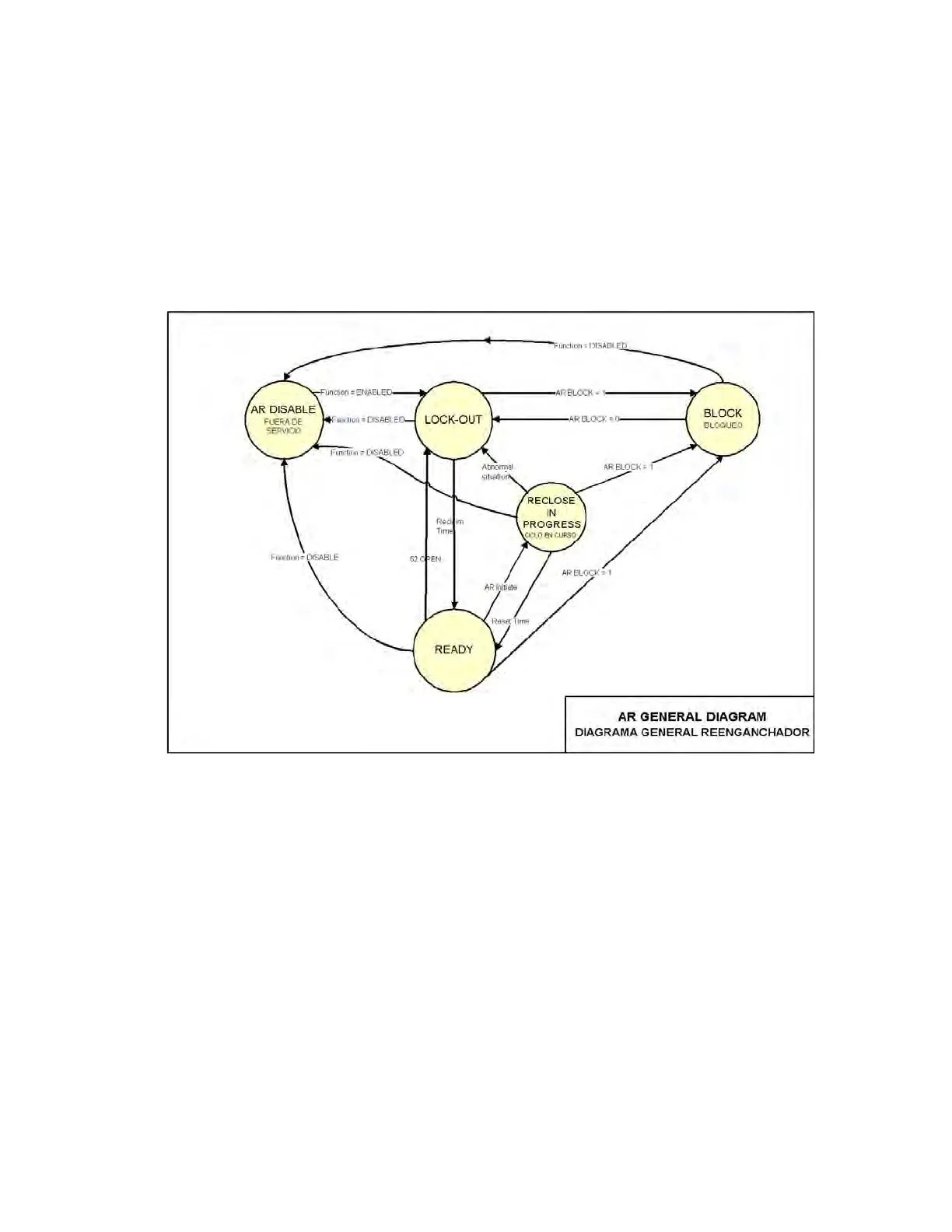
5.5.3.4 General autoreclose staus diagram
The following diagram describes the different autoreclose states, as well as the transitions between states.
Figure 5-27: General autoreclose status diagram
Description of the general autoreclose status:
OUT OF SERVICE / AR DISABLE
In this status, the autoreclose is disabled. From any state, if the Function setting is set as DISABLED, the autoreclose moves
to OUT OF SERVICE status, where it is not operative.
AR READY
This is the initiation and normality situation status: closed breaker. There are neither faults producing a autoreclose
initiation nor Block signal.
If the autoreclose was in LOCKOUT, if the breaker is closed and the time set in Reclaim Time setting expires, the
autoreclose goes to the initial status of READY.
From RECLOSE IN PROGRESS, the recloser moves to READY, if the Reset Time setting expires without any autoreclose
initiation condition.
AR RECLOSE IN PROGRESS

Table of Contents