EasyManua.ls Logo

MacDon D1 Series - Page 395

MacDon D1 Series
546 pages
Print Icon
To Next Page IconTo Next Page
To Next Page IconTo Next Page
To Previous Page IconTo Previous Page
To Previous Page IconTo Previous Page
Loading...
215184 371 Revision A
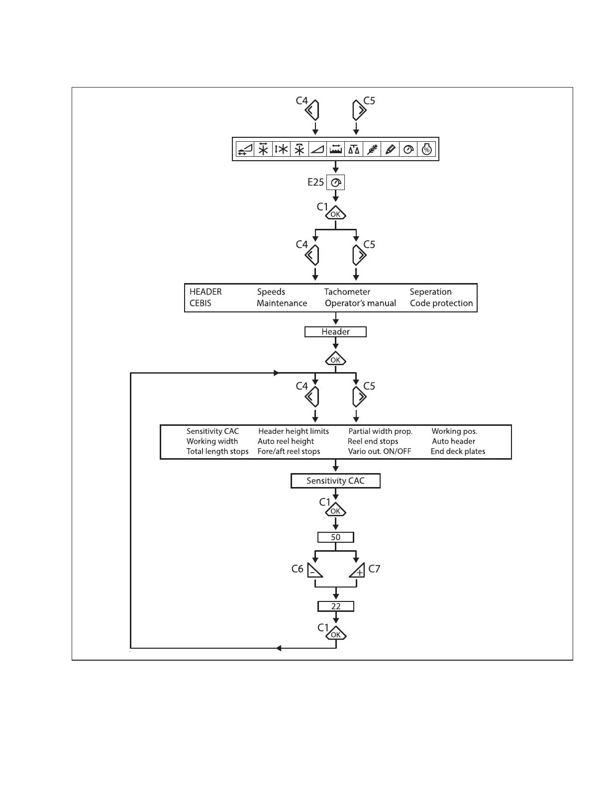
Figure 9.147: Flow Chart for Setting the Sensitivity of the Float Optimizer
1003798
SETTING UP AUTO HEADER HEIGHT CONTROL

Table of Contents

Related product manuals