EasyManua.ls Logo

Omron RX2 Series - Page 482

Omron RX2 Series
920 pages
Print Icon
To Next Page IconTo Next Page
To Next Page IconTo Next Page
To Previous Page IconTo Previous Page
To Previous Page IconTo Previous Page
Loading...
8 Applied Settings
8 - 82
High-function General-purpose Inverter RX2 Series User’s Manual
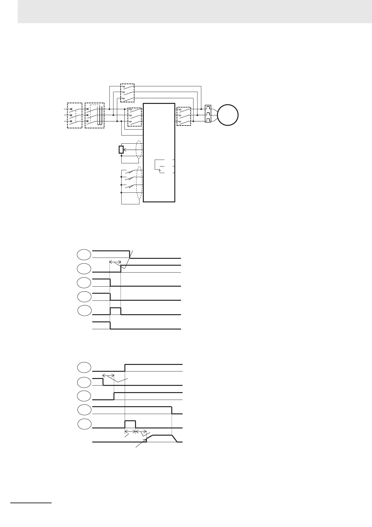
Take a mechanical interlock for MC3 and MC2. Otherwise, you run the risk of damage to the inverter.
Since the commercial circuit does not operate either when the earth leakage circuit breaker (ELCB)
trips, connect the commercial circuit of another system to MC2 if the backup is required.
Example of timing from INV to the commercial operation
Example of timing from the commercial operation to INV
M
R
S
T
U
V
W
Ai1(10V)
L
FW
RV
CS
COM
AL1
AL0
AL2
THR
MC1
MC3
ELCB
FWY
RVY
CSY
MC2
H
R0
T0
NFB
Sample connection diagram for the commercial switching
operation and timing
ON
ON
MC1
MC2
MC3
FW
CS
ON
ON
ON
Interlock time for MC2 and MC3
(0.5 to 1 s)
Operation
Inverter
Output
frequency
0.5 to 1s
MC1
MC2
MC3
FW
CS
ON
ON
ON
OFF
Interlock time for MC2 and MC3
(0.5 to 1 s)
Inverter
Output
frequency
Operation with the frequency
matching
[bb-51] Retry waiting time
Operation

Table of Contents

Related product manuals