EasyManua.ls Logo

Dynon Avionics SkyView Classic - Page 37

Default Icon
573 pages
Print Icon
To Next Page IconTo Next Page
To Next Page IconTo Next Page
To Previous Page IconTo Previous Page
To Previous Page IconTo Previous Page
Loading...
System Planning
SkyView System Installation Guide - Revision AA 2-15
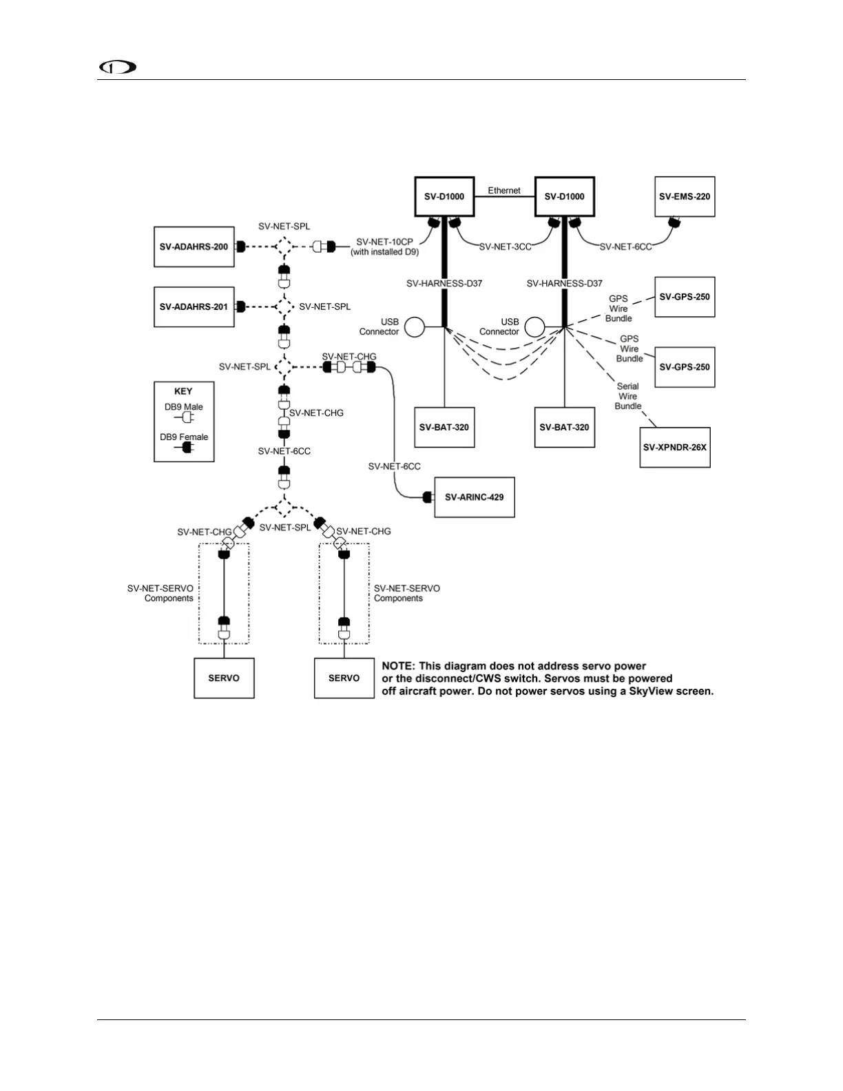
ADAHRS modules. In most installations, this is the only application of the SV-NET-SPL that is
necessary when utilizing the SV-NET-HUB to build a SkyView Network.
Figure 8 SkyView System with Two Redundant Displays, One EMS, Two Backup Batteries (One per Display),
Two Redundant GPS, Two Redundant ADAHRS, Two Servos, and one Transponder using splitters (legacy
installation method)

Table of Contents

Related product manuals