EasyManua.ls Logo

Plockmatic BM500 - Page 793

Default Icon
968 pages
Print Icon
To Next Page IconTo Next Page
To Next Page IconTo Next Page
To Previous Page IconTo Previous Page
To Previous Page IconTo Previous Page
Loading...
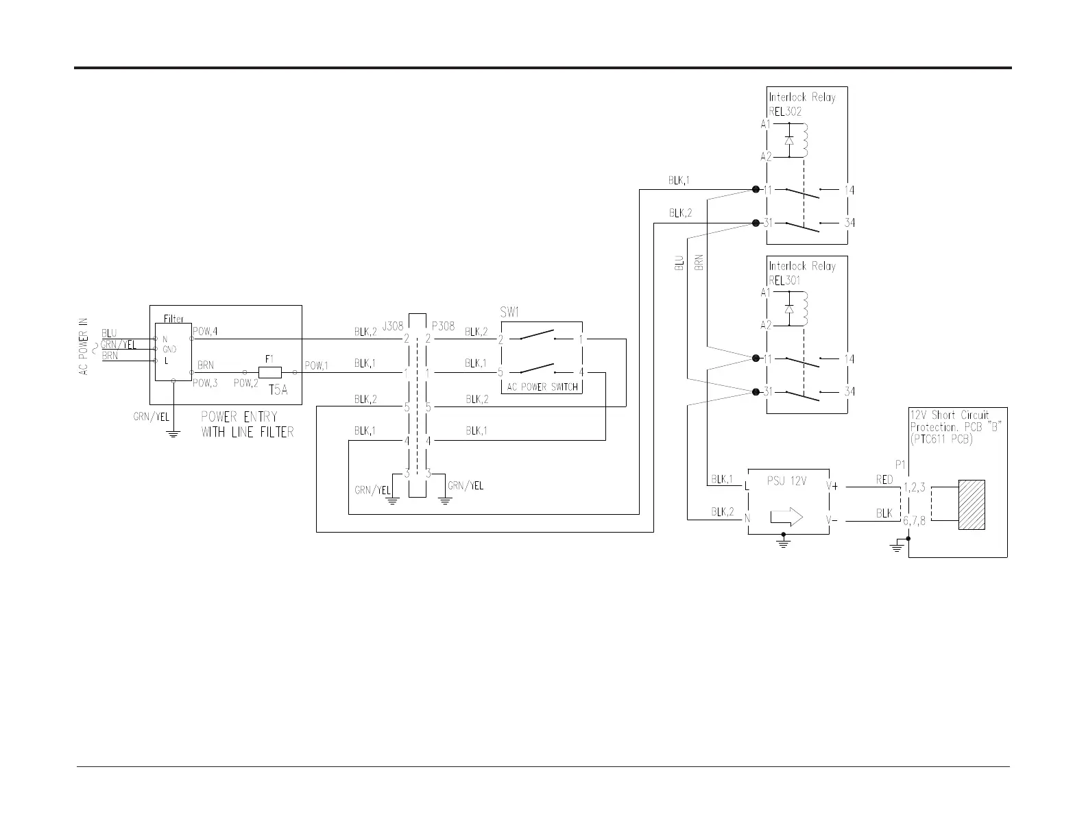
Plockmatic BM3050 system 27 August 2019 4. Troubleshooting (RAP)
4-394

Table of Contents