EasyManua.ls Logo

AudioCodes Mediant 800 MSBG - Figure 8-50: SIP URI Manipulation in IP-To-IP Routing

AudioCodes Mediant 800 MSBG
890 pages
To Next Page IconTo Next Page
To Next Page IconTo Next Page
To Previous Page IconTo Previous Page
To Previous Page IconTo Previous Page
Loading...
Version 6.2 487 February 2011
SIP User's Manual 8. IP Telephony Capabilities
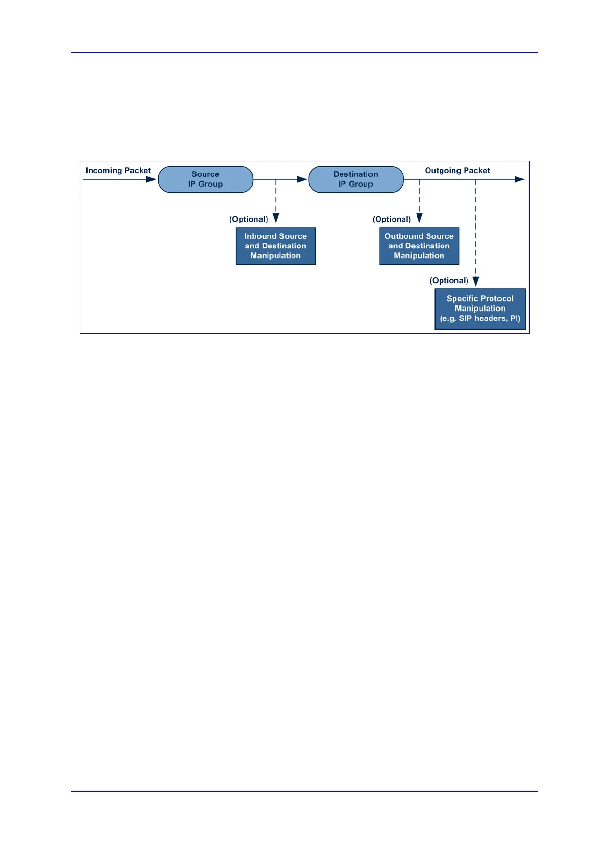
Manipulated destination user and host are performed on the following SIP headers:
Request-URI, To, and Remote-Party-ID (if exists). Manipulated source user and host are
performed on the following SIP headers: From, P-Asserted (if exists), P-Preferred (if
exists), and Remote-Party-ID (if exists).
Figure 8-50: SIP URI Manipulation in IP-to-IP Routing
In addition, you can restrict source user identity in outgoing SIP dialogs in the Outbound
Manipulation table (using the column PrivacyRestrictionMode):
[0] Transparent (default): no device intervention in anything SIP data related to privacy
[1] Don't change privacy: the user identity remains the same as in the incoming
INVITE. If a restricted number exists, the restricted presentation is normalized as
follows:
From URL header - anonymous@anonymous.invalid.
If a P-Asserted-Identity header exists (either in the incoming INVITE or added by
the device), a Privacy header is added with the value "id".
[2] Restrict: the user identity is restricted (the restricted presentation is as mentioned
above).
[3] Remove Restriction: the device attempts to reveal the user identity by setting user
values to the From header and removing the privacy "id" value if the Privacy header
exists.
If the From header user is anonymous, the value is taken from the P-Preferred-
Identity, P-Asserted-Identity, or Remote-Party-ID header (if exists).
The device identifies an incoming user as restricted if one of the following exists:
From header user is anonymous.
P-Asserted-Identity and Privacy headers contain the value "id".
All restriction logic is performed after the user number has been manipulated.
The manipulations are configured using the IPOutboundManipulation and
IPInboundManipulation parameters.
Host name (source and destination) manipulations are simply host name substitutions with
the names defined for the source and destination IP Groups respectively (if any, in the IP
Group table).

Table of Contents

Other manuals for AudioCodes Mediant 800 MSBG

Related product manuals