EasyManua.ls Logo

AudioCodes Mediant 800 MSBG - Figure 8-104: Flowchart of INVITE from Primary Proxy in SAS Normal State

AudioCodes Mediant 800 MSBG
890 pages
To Next Page IconTo Next Page
To Next Page IconTo Next Page
To Previous Page IconTo Previous Page
To Previous Page IconTo Previous Page
Loading...
SIP User's Manual 588 Document #: LTRT-12804
Mediant 800 MSBG
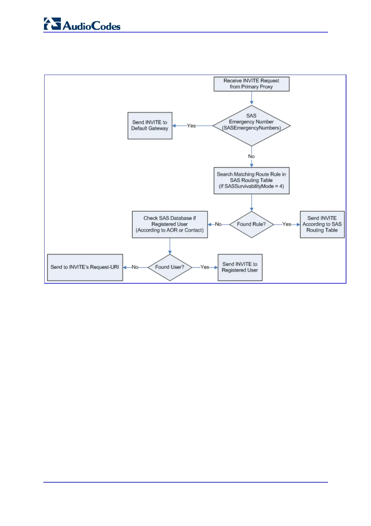
The flowchart below displays the routing logic for SAS in normal state for INVITE
messages received from the external proxy:
Figure 8-104: Flowchart of INVITE from Primary Proxy in SAS Normal State

Table of Contents

Other manuals for AudioCodes Mediant 800 MSBG

Related product manuals