EasyManua.ls Logo

YASKAWA Sigma-7 SGD7S Series

YASKAWA Sigma-7 SGD7S Series
768 pages
To Next Page IconTo Next Page
To Next Page IconTo Next Page
To Previous Page IconTo Previous Page
To Previous Page IconTo Previous Page
Loading...
Position
limit function
Position
user unit
(2301h:0 /
2301h:1)
Position
trajectory
generator
Target position
(607Ah)
Software position
limit (607Dh)
Velocity
limit function
Velocity
user unit
(2302h:0 /
2302h:1)
Profile velocity
(6081h)
Max profile
velocity (607Fh)
Acceleration
limit function
Acceleration
user unit
(2303h:0 /
2303h:1)
Profile acceleration
(6083h)
Quick stop
deceleration (6085h)
Profile deceleration
(6084h)
[Pos unit]
[Vel unit]
[Acc unit]
[inc]
[inc/ms]
10
4
[inc/s
2
]
Quick stop option code (605Ah)
Controlword (6040h)
Position
control
Position
demand
internal
value
(60FCh)
Following error
window
comparator
Position
user unit
(2301h:1 /
2301h:0)
Velocity
user unit
(2302h:1 /
2302h:0)
Position reached
window
comparator
Position
user unit
(2301h:1 /2301h:0)
Position window
time (6068h)
Following window
time out (6066h)
Position actual value (6064h)
Velocity actual value (606Ch)
Torque actual value (6077h)
External encoder position (60E4h: 1)
Position window (6067h)
Target reached in
statusword
(6041h)
Following error in
statusword
(6041h)
Following error window (6065h)
Following error actual value (60F4h)
Motor
Encoder
Speed
control
Machine
External encoder
Serial converter
Torque
control
Position actual
internal value
(6063h)
Position demand value
(6062h)
Output of position
limit function
+
+
-
-
Multiplier
Multiplier
Multiplier
Multiplier
Multiplier
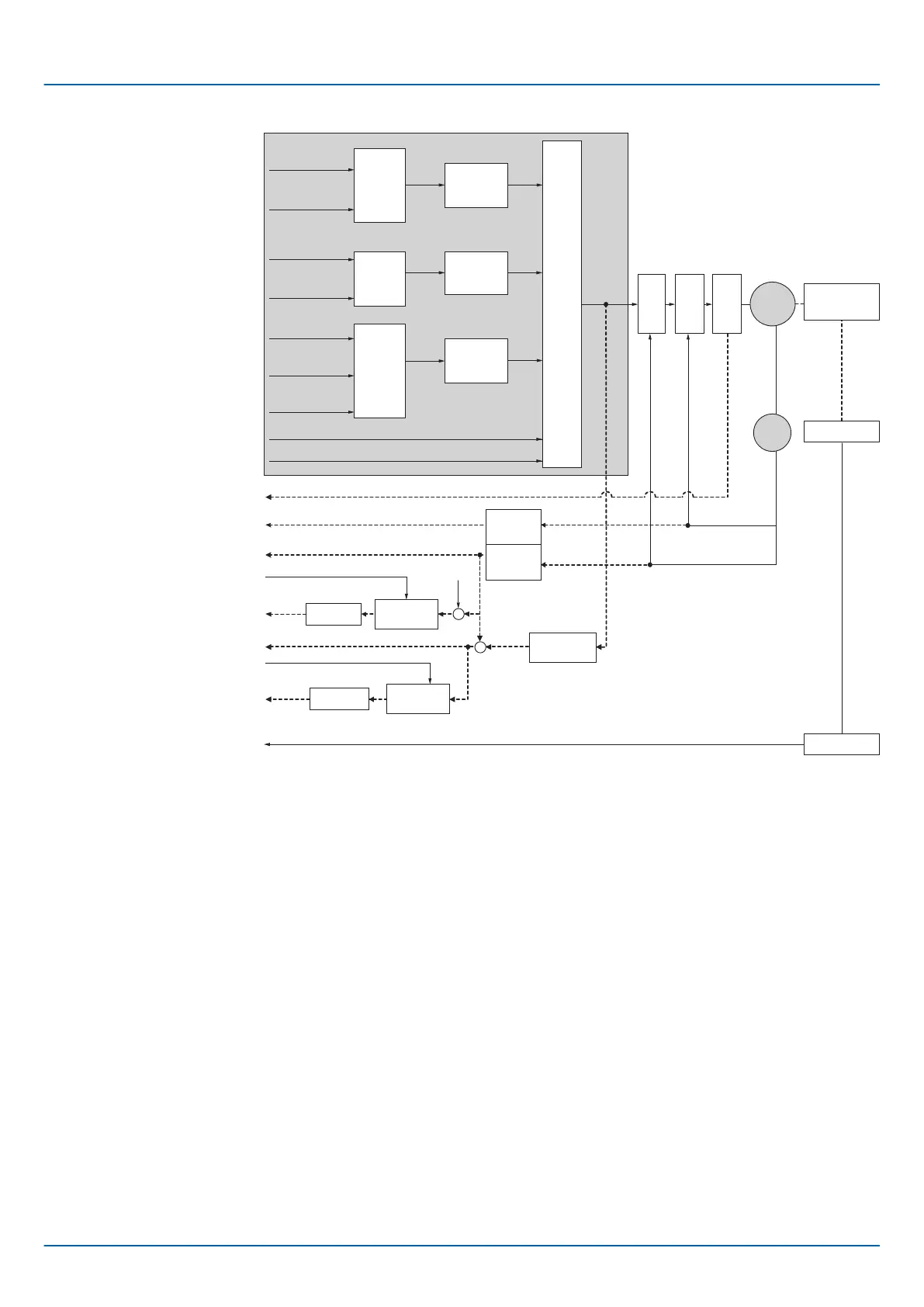
Fig. 341: Monitoring an External Encoder in the Profile Position Mode
Sigma-7 Series SERVOPACKs
Fully-Closed Loop Control
Monitoring an External Encoder > Block Diagrams
| | PROFINET Communications - SIEP YEUOC7P 02A Revision 0 | en | 465

Table of Contents

Related product manuals