EasyManua.ls Logo

Daewoo MATIZ - Page 947

Daewoo MATIZ
1184 pages
Print Icon
To Next Page IconTo Next Page
To Next Page IconTo Next Page
To Previous Page IconTo Previous Page
To Previous Page IconTo Previous Page
Loading...
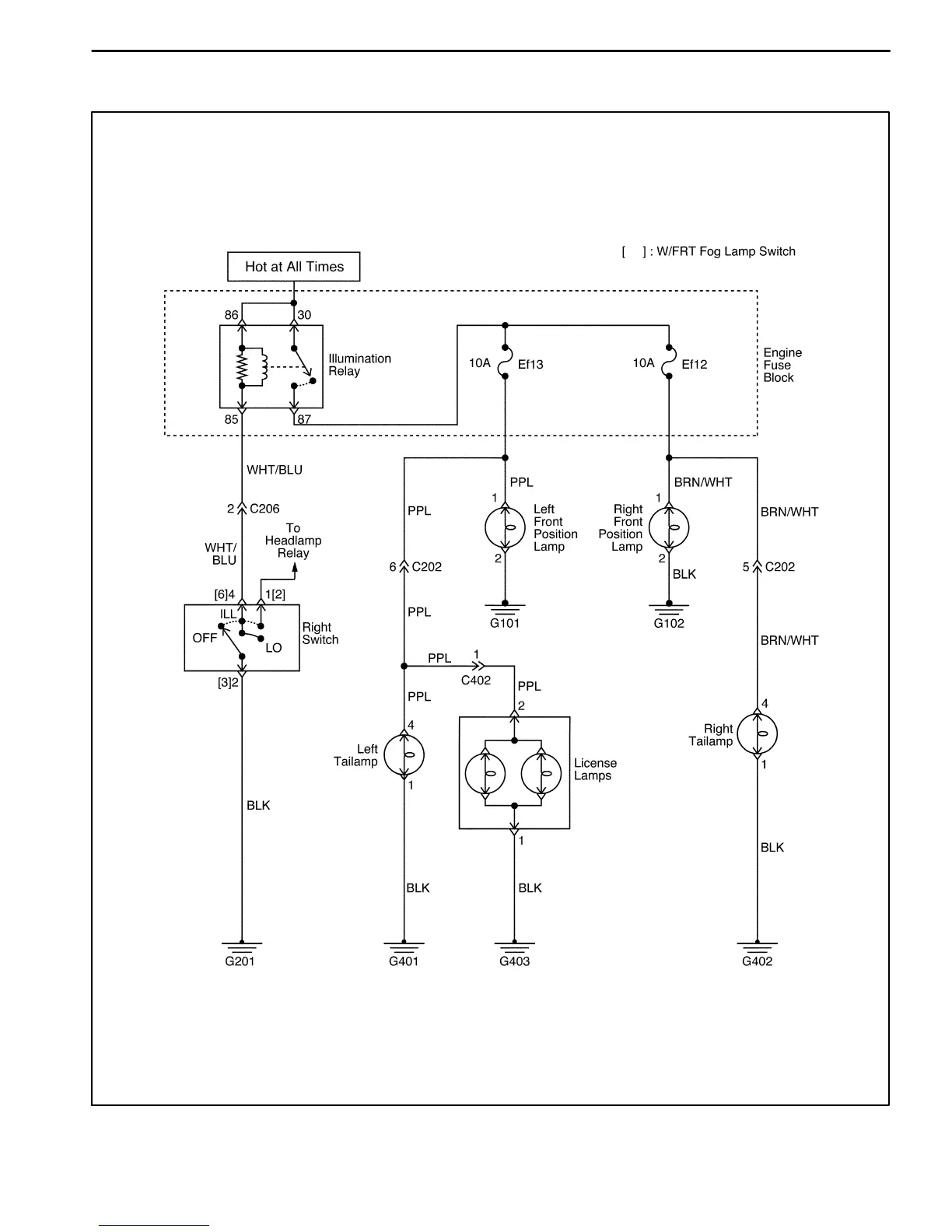
9B20 LIGHTING SYSTEMS
DAEWOO M-150 BL2
TAIL AND LICENSE PLATE LAMPS CIRCUIT
D19D203B

Table of Contents

Related product manuals