EasyManua.ls Logo

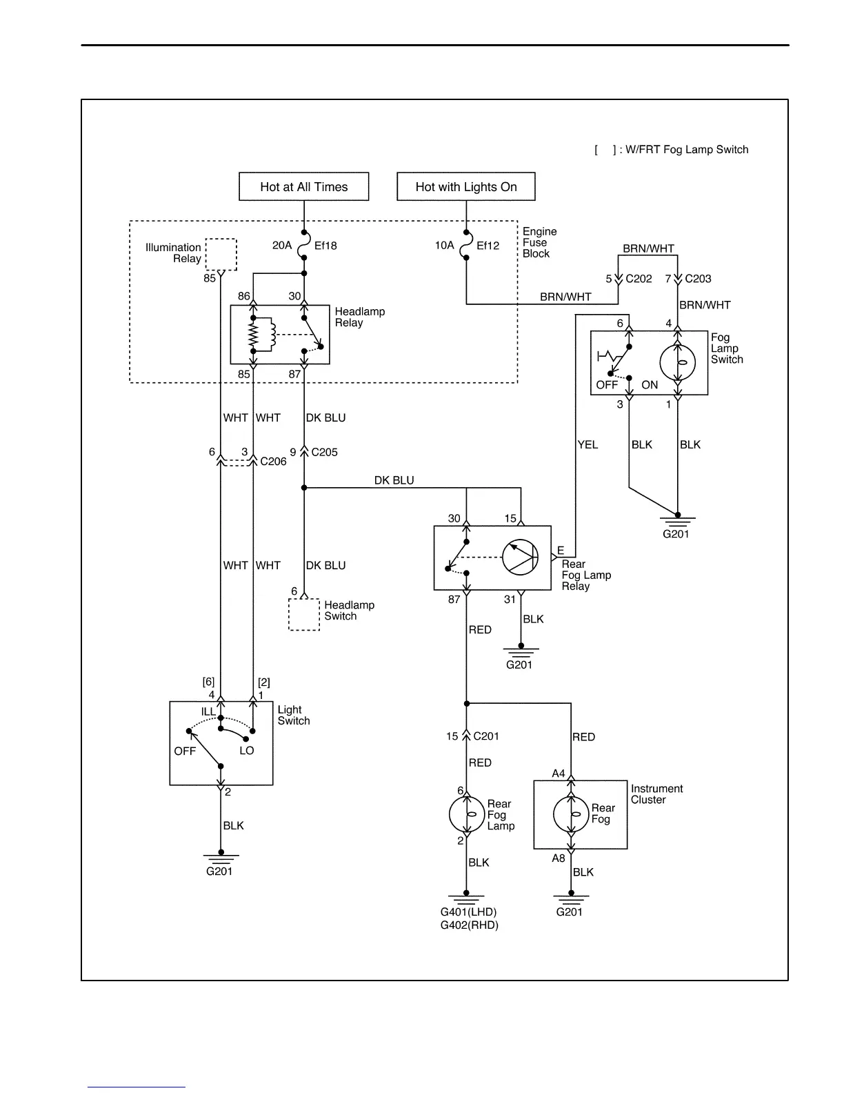
Daewoo MATIZ - Rear Fog Lamp Circuit

Daewoo MATIZ
1184 pages
Print Icon
To Next Page IconTo Next Page
To Next Page IconTo Next Page
To Previous Page IconTo Previous Page
To Previous Page IconTo Previous Page
Loading...
LIGHTING SYSTEMS 9B25
DAEWOO M-150 BL2
REAR FOG LAMP CIRCUIT
D19B724B

Table of Contents

Related product manuals