EasyManua.ls Logo

GigaDevice Semiconductor GD32VF103 - Figure 1-1. GD32 VF103 System Architecture; Memory Map

GigaDevice Semiconductor GD32VF103
536 pages
Print Icon
To Next Page IconTo Next Page
To Next Page IconTo Next Page
To Previous Page IconTo Previous Page
To Previous Page IconTo Previous Page
Loading...
GD32VF103 User Manual
24
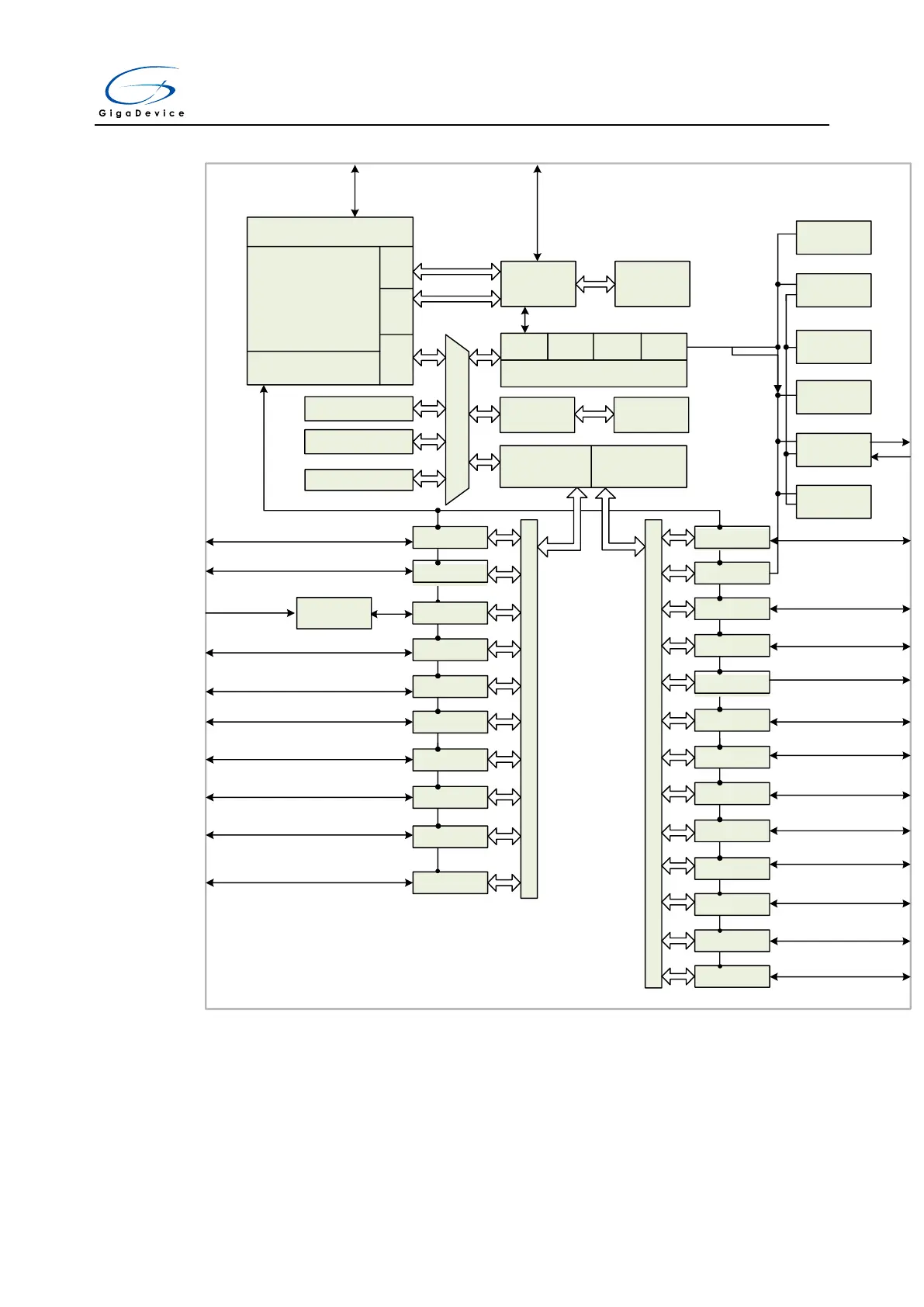
Figure 1-1. GD32VF103 system architecture
ECLIC
Flash
Memory
Controller
Flash
Memory
SRAM
Controller
SRAM
AHB to APB
Bridge 2
AHB to APB
Bridge 1
USART0
SPI0
EXTI
GPIOA
GPIOB
USART1~2
SPI1~2
TIMER1~3
WWDGT
CAN0
Slave
Slave
Slave
Slave Slave
Master
Ibus
Dbus
Interrput request
POR/PDR
PLL
Fmax: 108MHz
LDO
1.2V
IRC
8MHz
HXTAL
3-25MHz
LVD
Powered By VDDA
Master
I2C0
I2C1
FWDGT
RTC
DAC
TIMER4~6
GPIOC
GPIOD
GPIOE
TIMER0
USART3~5
CAN1
ADC0~1
AHB Peripherals
FMC
USB
FS
CRC RCU
GP DMA0
Slave
EXMC
12-bit
SAR ADC
Powered By VDDA
RISC_V
CPU
Fmax:108MHz
JTAG
System
DCode
ICode
AHB Matrix
APB2: Fmax = 108MHz
APB1: Fmax = 54MHZ
Master
GP DMA1
1.3. Memory map
The RISC-V processor is structured using a Harvard architecture which uses separate buses
to fetch instructions and load/store data. The instruction code and data are both located in

Table of Contents

Related product manuals