EasyManua.ls Logo

Dell 3115CN - Page 167

Dell 3115CN
823 pages
Print Icon
To Next Page IconTo Next Page
To Next Page IconTo Next Page
To Previous Page IconTo Previous Page
To Previous Page IconTo Previous Page
Loading...
1‑141
Chapter 1 Troubleshooting
Version 1 2006.11.21
B
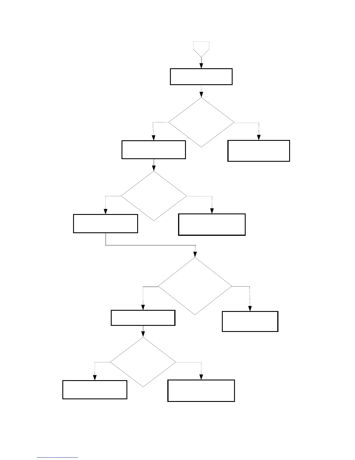
Checking the Dup Clutch
for operation
No
Yes
Checking the Dup Motor for
operation
Yes
Checking the MSI Turn
Clutch for operation
No
Does the Dup Clutch
operate properly?
Checked by [Digital
Output]-[DO-35] in [IOT
Diagnosis].
Yes
Replace the CHUTE ASSY
DUP. (Removal 5/
Replacement 41)
No
Replace the CHUTE ASSY
DUP. (Removal 5/
Replacement 41)
Does the Dup clutch
operate properly?
Checked by [Digital
Output]-[DO-13] in [IOT
Diagnosis].
Replace the KIT
FEEDER. (Removal
16/Replacement 30)
Does the MSI Turn
Clutch operate properly?
Checked by [Digital Output]-
[DO-2b] in [IOT Diagnosis].
Yes
Replace the PWBA MCU.
(Removal 67/Replacement
55)
No
Replace the DRIVE ASSY
PH. (Removal 15/
Replacement 31)
Does the feed motor
operate properly?
Checked by [Digital
Output]-[DO-a] in [IOT
Diagnosis].
Checking the PH motor for
operation

Table of Contents

Other manuals for Dell 3115CN

Related product manuals