EasyManua.ls Logo

Dell 3115CN - Fip-1. 76 Communication

Dell 3115CN
823 pages
Print Icon
To Next Page IconTo Next Page
To Next Page IconTo Next Page
To Previous Page IconTo Previous Page
To Previous Page IconTo Previous Page
Loading...
1‑182
Chapter 1 Troubleshooting
Version 2 2007.05.22
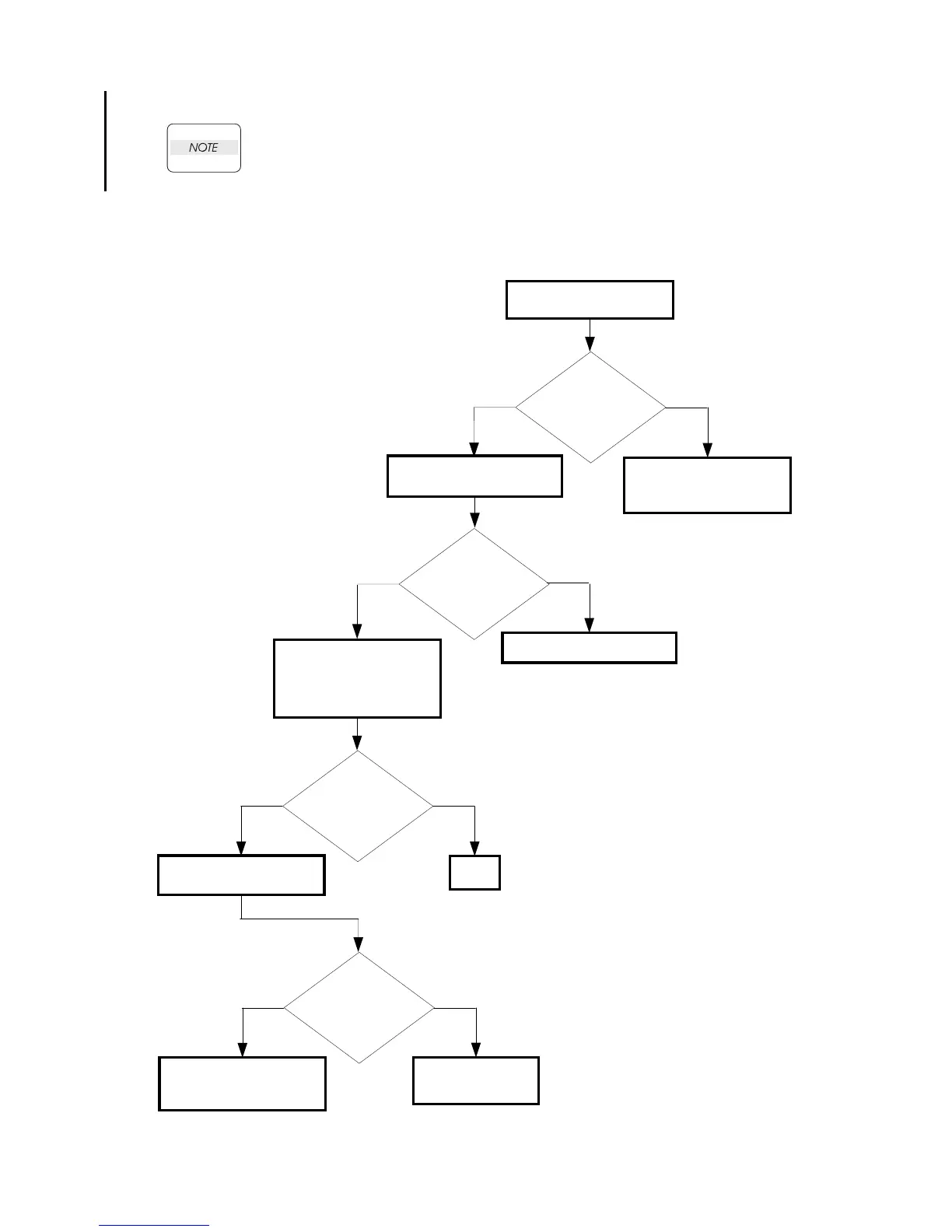
FIP-1. 76 Communication 035-720
Regarding a fax error, a communication test is available between the customer and
Dell, thereby allowing you to analyze the trouble.
The communication test can be performed from the customer to the Dell site for
transmission errors, and from the Dell site to the customer for reception errors.
Possible causative parts: PWBA HYUI (PL13.4.1)
Checking the receiving fax
spec.
Does the receiving
fax meet the spec.?
NoYes
Change the receiving fax
setting or send to the other
fax.
Checking the PWBA HYUI
installation
Reseat the PWBA HYUI.
(Removal64/Replacement
58)
Does the error still
occur when faxing?
NoYes
END
Checking the fax send a
fax to another reliable fax.
Checking the sending printer
setting.
Is the [Country] of
[Fax setting] on the
[Admin Menu]
correct?
No
Set the [Country] correctly.
Yes
Does the error still
occur when faxing?
NoYes
Replace the PWBA HYUI
(Removal64/Replacement
58)
END, Check the
receiving fax side.

Table of Contents

Other manuals for Dell 3115CN

Related product manuals