EasyManua.ls Logo

Fuji Xerox DocuPrint 2050 - Page 249

Fuji Xerox DocuPrint 2050
289 pages
Print Icon
To Next Page IconTo Next Page
To Next Page IconTo Next Page
To Previous Page IconTo Previous Page
To Previous Page IconTo Previous Page
Loading...
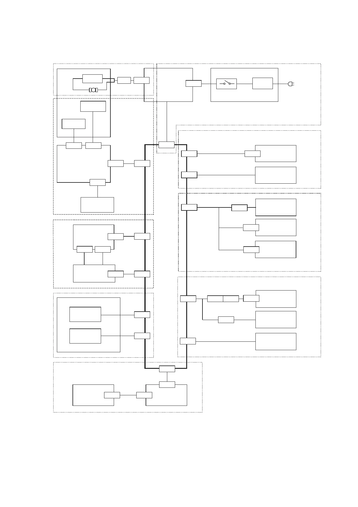
Chapter 7 Wiring Data
7.2 General Wiring Diagram
7-6
<<Continued from the preceding page>>
§2
§3
§5
§6
§1
§9
§7
§8
FUSER ASSY CL CH
PL7.1.15
PWBA SENSOR
PL4.1.17
CLUTCH REGI
ROLL
PL4.1.42
DRUM/TONER
CARTRIDGE
PL10.1.2
S
Scanner Motor
LD Assy
ROS ASSY
PL10.1.1
PWBA LED
PL1.1.17
SENSOR PHOTO
PL3.1.13
CLUTCH ROLL
FEED (TRAY)
PL3.1.20
FAN
PL7.1.10
SWITCH P/SIZE
PL5.1.29
SENSOR PHOTO
PL5.1.32
MOTOR ASSY
MAIN
PL7.1.2
FAN ASSY
PL9.1.3
HARNESS ASSY AC IN
PL5.1.46
Halogen
Thermistor
Thermostat
P/J302
CN104
CN102
CN101
P/J101
CN201
P/J102
P/J105
P/J106
CN1
P/J107
P/J1110 P/J111
CN103
P/J108
P/J301
P/J109
P/J100
P/J110
P/J1003
P/J1002
P/J1102
P/J303
P/J1101
P/J1001
P/J1090
P/J103
Inlet
Sensor Exit
KON702CA
§4
P/J104
P/J303B
P/J500
P/J3021
CN203
CN202
CN4
*
*
*
*
: There are the relay plugs.
LVPS 230
PL9.1.5
PWBA MCU
XFABK(B)
PL9.1.25
AZUSA HVPS
PL9.1.6
ESS PWB
PL9.1.21
FEED MOTOR
ASSY
PL5.1.28

Table of Contents

Other manuals for Fuji Xerox DocuPrint 2050

Related product manuals