EasyManua.ls Logo

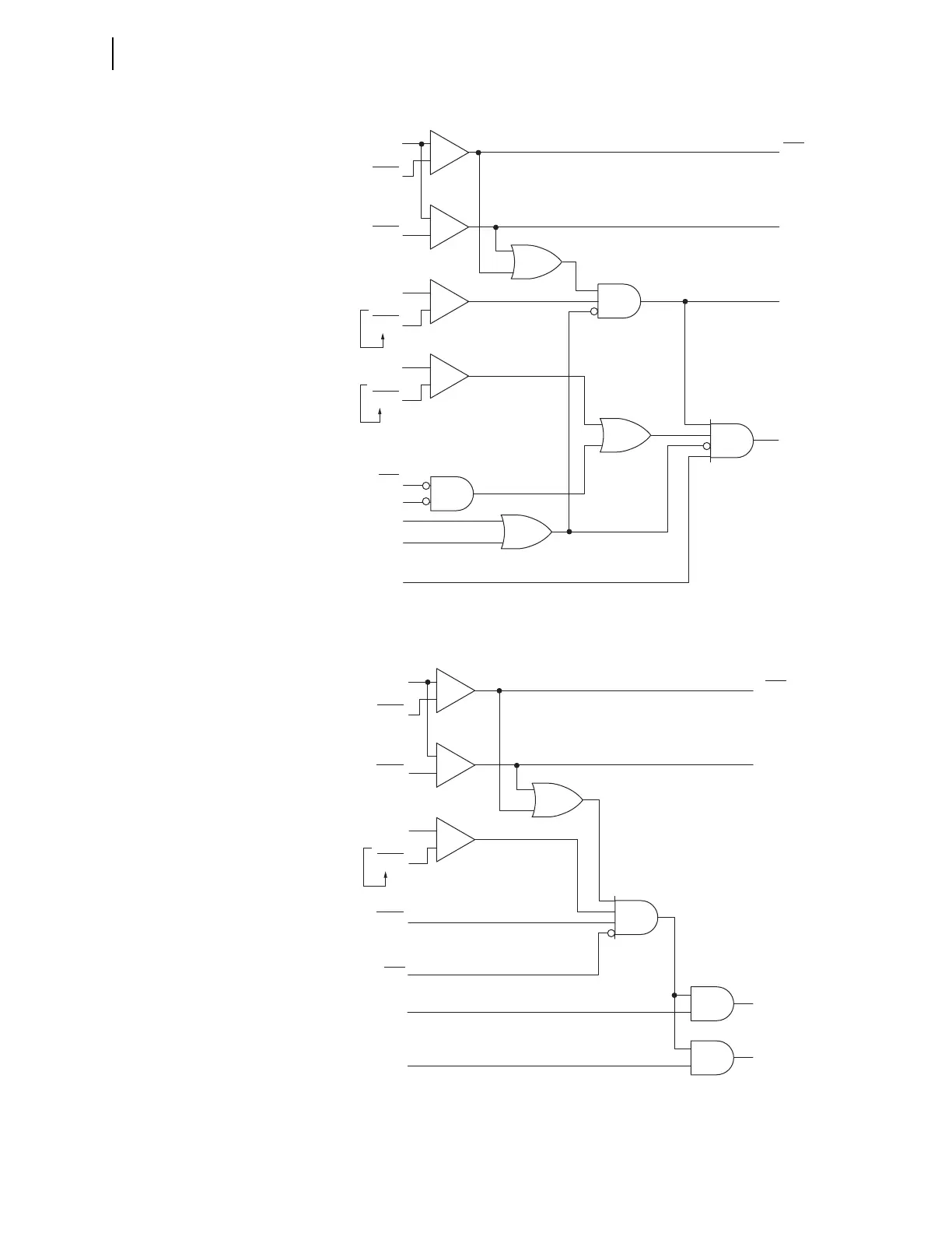
Schweitzer Engineering Laboratories SEL-421-4 - Figure 5.20 32 Q and 32 QG Enable Logic Diagram; Figure 5.21 32 V and 32 I Enable Logic Diagram

Schweitzer Engineering Laboratories SEL-421-4
1518 pages
Print Icon
To Next Page IconTo Next Page
To Next Page IconTo Next Page
To Previous Page IconTo Previous Page
To Previous Page IconTo Previous Page
Loading...
5.38
SEL-421 Relay Instruction Manual Date Code 20171021
Protection Functions
Ground Directional Element
Figure 5.20 32Q and 32QG Enable Logic Diagram
Figure 5.21 32V and 32I Enable Logic Diagram
+
50QF
Relay
Word
Bits
32VE
32IE
SPO
ILOP
Setting Enable
"Q" listed
in setting
ORDER
Relay
Word
Bits
50FP
Setting
3I2L
+
50QR
50RP
Setting
+
32QE
(Internal
Enable)
32QGE
(Internal
Enable)
a2 • I1L
Setting
Setting
I2L
+
k2 • I0L
I2L
+
50GF
Relay
Word
Bits
SPO
Setting Enable
SEL
OGIC Enable
"I" listed in
setting ORDER
Setting Enable
"V" listed in
setting ORDER
Relay
Word
Bit
50FP
Setting
IGL
+
50GR
50RP
Setting
E32IV
Setting
+
32VE
(Internal Enables)
(Internal Enables)
32IE
a0 • I1L
Setting
I0L

Table of Contents

Related product manuals