EasyManua.ls Logo

Schweitzer Engineering Laboratories SEL-421-4 - Figure 5.87 Selectable Inverse-Time Overcurrent Element Logic Diagram; Figure 5.88 Undervoltage Elements; Over- and Undervoltage Elements

Schweitzer Engineering Laboratories SEL-421-4
1518 pages
Print Icon
To Next Page IconTo Next Page
To Next Page IconTo Next Page
To Previous Page IconTo Previous Page
To Previous Page IconTo Previous Page
Loading...
5.113
Date Code 20171021 Instruction Manual SEL-421 Relay
Protection Functions
Over- and Undervoltage Elements
NOTE: If the relay is using a remote
data acquisition system, such as TiDL,
the operating times will be delayed by
1.5 ms. Use caution when setting the
relay coordination times to account
for this added delay.
Over- and Undervoltage Elements
Instead of having dedicated operating quantities for the undervoltage and over-
voltage elements, the relay offers the flexibility of unassigned elements. Unas-
signed means that the undervoltage and overvoltage elements are not assigned to
a specific input quantity, but they are available for assignment, as the application
requires.
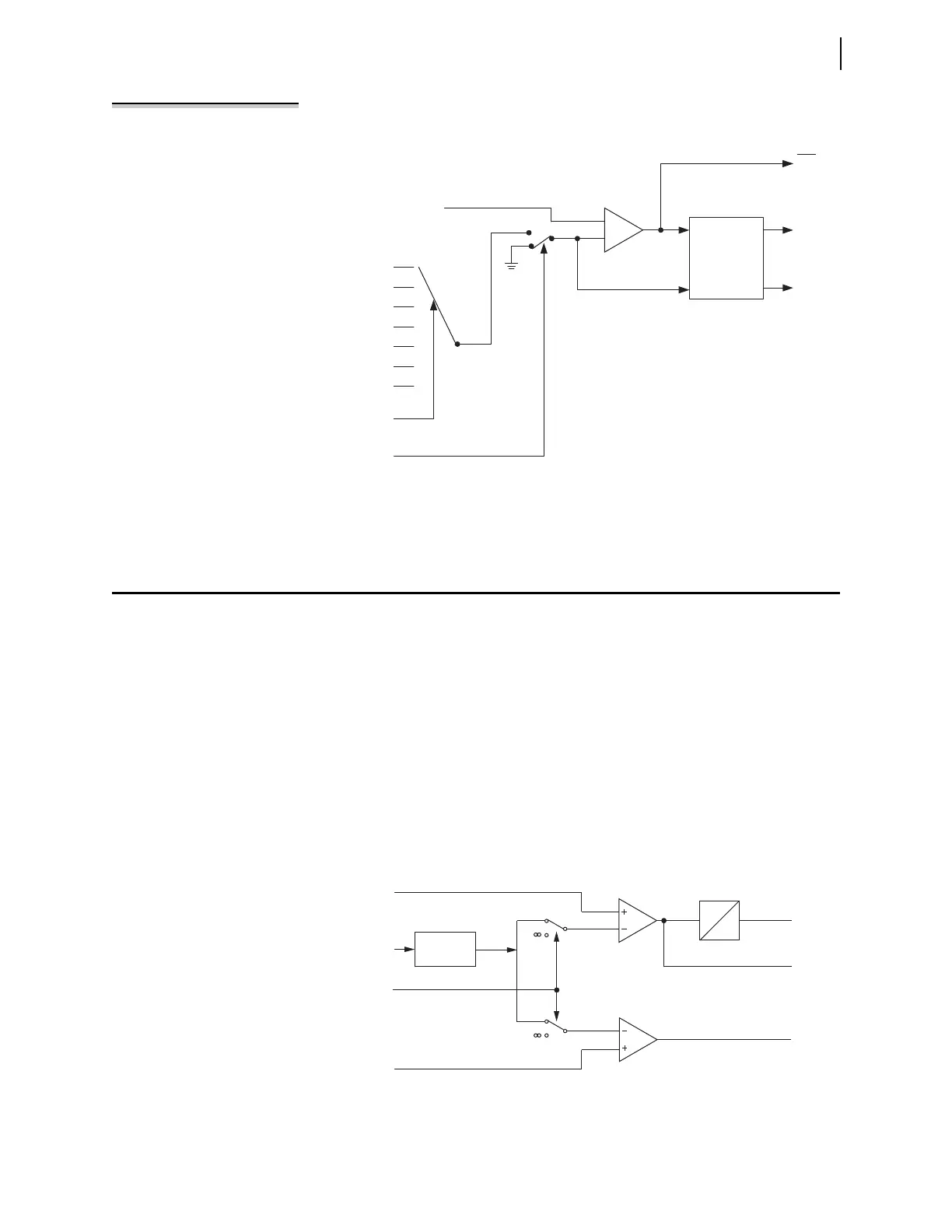
The relay offers as many as six undervoltage and six overvoltage elements. Each
of these 12 elements has two levels, for a total of 24 over- and undervoltage ele-
ments. Figure 5.88 shows the undervoltage element logic, and Figure 5.89 shows
the undervoltage element logic.
The relay supports two voltage terminals, Y and Z. Select any one of the voltage
quantities from Table 5 .66 as an input quantity (27On and 59On settings). You
can select the same quantity for an undervoltage element as for an overvoltage
element.
Figure 5.87 Selectable Inverse-Time Overcurrent Element Logic Diagram
+
51SkT
51SkP
(Setting)
51SkTC
(SEL
OGIC
Setting)
51Sk
Relay
Word
Bits
51SkR
k = 1, 2, or 3
n = 1, 2, or L
IAn
IMAXn
I1L
3I2L
3I0n
51SkO
(Setting)
IBn
ICn
IMAXn = MAX (IAn, IBn, ICn)
51 Programmable
Time-Overcurrent
Element
Figure 5.88 Undervoltage Elements
27On
(Setting)
27TCn
(SEL
OGIC)
27PnP1
(Setting)
S
1
S
1
27nP1
27O1Q
Operational
Quantity
n = 1 – 6
27PnP2
(Setting)
27nP2
27nP1T
Undervoltage Timer
(Infinity)
(Infinity)
1
1
27PnD1
0

Table of Contents

Related product manuals