EasyManua.ls Logo

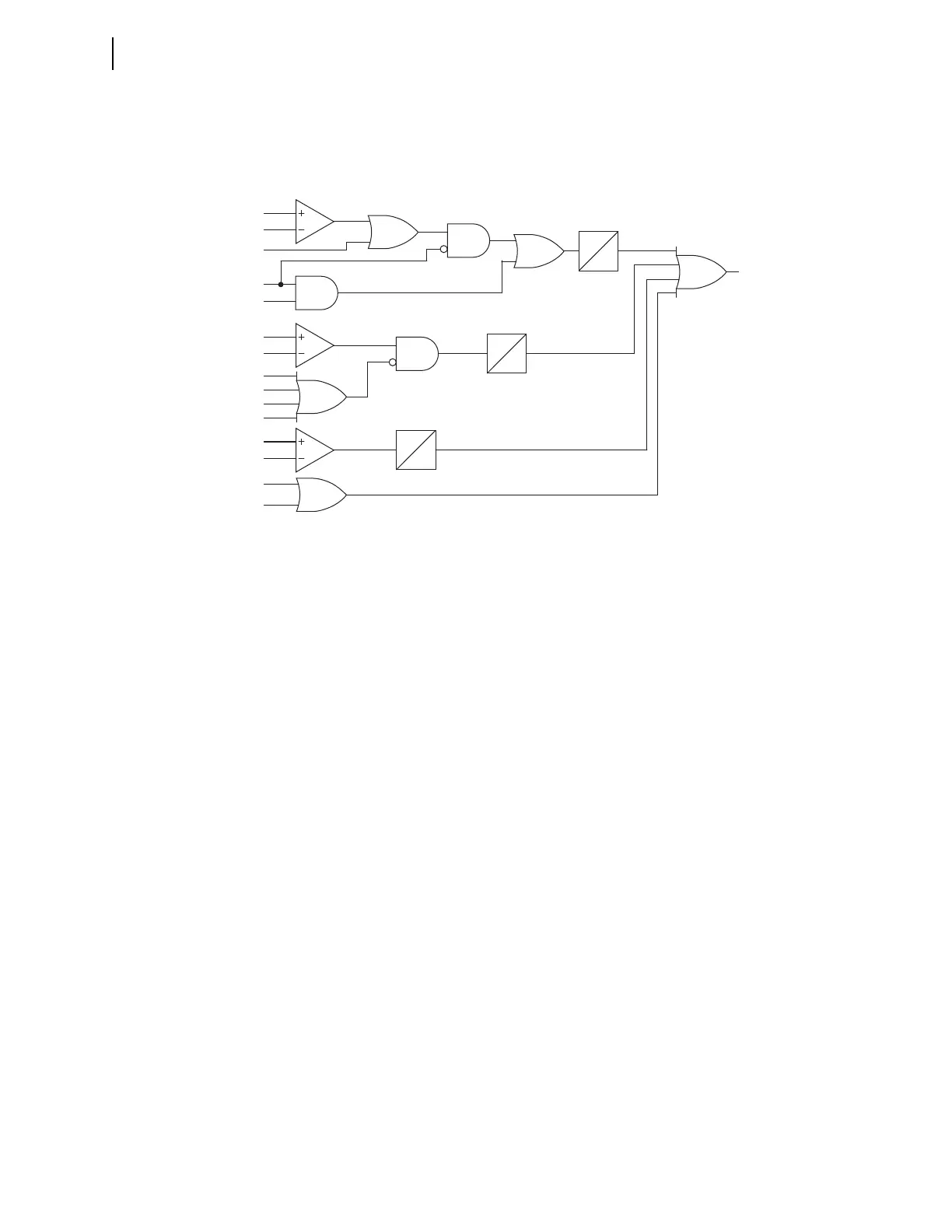
Schweitzer Engineering Laboratories SEL-421-4 - Figure 5.42 Reset Conditions Logic

Schweitzer Engineering Laboratories SEL-421-4
1518 pages
Print Icon
To Next Page IconTo Next Page
To Next Page IconTo Next Page
To Previous Page IconTo Previous Page
To Previous Page IconTo Previous Page
Loading...
5.62
SEL-421 Relay Instruction Manual Date Code 20171021
Protection Functions
Out-of-Step Logic (Zero Settings)
3. The ultra-fast derivative dSCV1_UF will be greater than 0.55
(pu V/cyc) for more than 4 cycles.
4. Either all three poles are open (3PO) or an internal loss-of-potential
(ILOP) occurred.
The Dependable Power-Swing Blocking Function
The dependable PSB detector function asserts the DOSB signal for power-swing
conditions where neither the slope detector nor the swing signature detector can
detect a power swing fast enough. An example of this type of situation might
occur after a slow-clearing fault right behind or at the remote end of a transmis-
sion line on a marginally stable network.
As shown in Figure 5.43, if a close reverse or forward fault clears with a signifi-
cant delay, there is a possibility that the network has entered a power swing. In
this case, the Z1 trajectory at the relay may cross into the Zone 2 or Zone 1
phase-mho characteristic right after the fault clears, but before the slope detector
has detected the power swing. In this case, the phase mho elements of the relay
may issue a trip signal as a result of the power swing and not because of a real
fault. To overcome this problem, the dependable power-swing detector asserts the
DOSB (see Figure 5.37) signal to block the distance elements until the slope
detector has had time to detect a power swing.
Figure 5.42 Reset Conditions Logic
AND 2
AND 3
C1
OR 4
OR 4
OR 3
OR 6
AND 4
EOOST = I, O, C
Z1 Outside
Zone 7
| SCV1 |
0.85
Z1 Outside
Starter Zone
C2
0.0026
| dSCV1_S |
Z2P
Z3P
Z4P
Z5P
C4
| dSCV1_UF |
0.55
3PO
ILOP
OR 5
T1
0
CYC
30
CYC
T2
0
CYC
10
CYC
T3
0
CYC
4
CYC
RST

Table of Contents

Related product manuals