EasyManua.ls Logo

Schweitzer Engineering Laboratories SEL-421-4 - Figure 5.33 OOS Positive-Sequence Measurements; Figure 5.34 OOS Override Logic

Schweitzer Engineering Laboratories SEL-421-4
1518 pages
Print Icon
To Next Page IconTo Next Page
To Next Page IconTo Next Page
To Previous Page IconTo Previous Page
To Previous Page IconTo Previous Page
Loading...
5.54
SEL-421 Relay Instruction Manual Date Code 20171021
Protection Functions
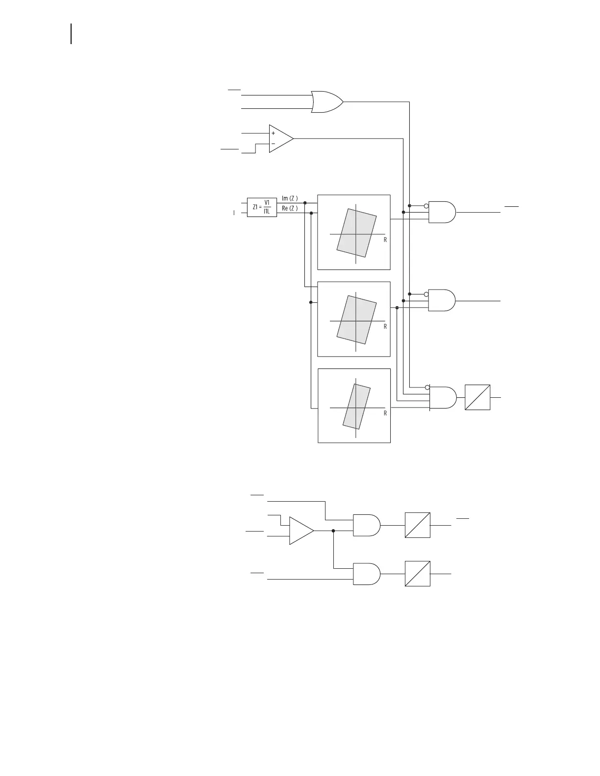
Out-of-Step Logic (Conventional)
Figure 5.33 OOS Positive-Sequence Measurements
Figure 5.34 OOS Override Logic
UBOSBD
D
0
(
Internal Function
)
U
B
OSB
3
φ
U
n
b
l
ock
X
1
X
1
X
1
R
1
R
1
R
1
Z
o
n
e
6
Z
o
n
e
7
1
1
Rela
y
W
o
r
d
Bi
ts
50
AB
C
50
AB
CP
3PO
ILOP
X7AB
C
X
6
AB
C
V
1
I
1L
|I1L|
+
Relay
Word
Bits
Setting
UBD
0
CYC
67QUBF
Relay
Word
Bits
UBD
0
CYC
67QUBR
Relay
Word
Bit
Relay
Word
Bit
32QF
Setting
3I2L
50QUBP
32QR
+

Table of Contents

Related product manuals