EasyManua.ls Logo

Schweitzer Engineering Laboratories SEL-421-4 - Table 6.14 System Data-345 Kv Tapped Overhead Transmission Line; Figure 6.11 345 Kv Tapped Overhead Transmission Line

Schweitzer Engineering Laboratories SEL-421-4
1518 pages
Print Icon
To Next Page IconTo Next Page
To Next Page IconTo Next Page
To Previous Page IconTo Previous Page
To Previous Page IconTo Previous Page
Loading...
6.54
SEL-421 Relay Instruction Manual Date Code 20171021
Protection Applications Examples
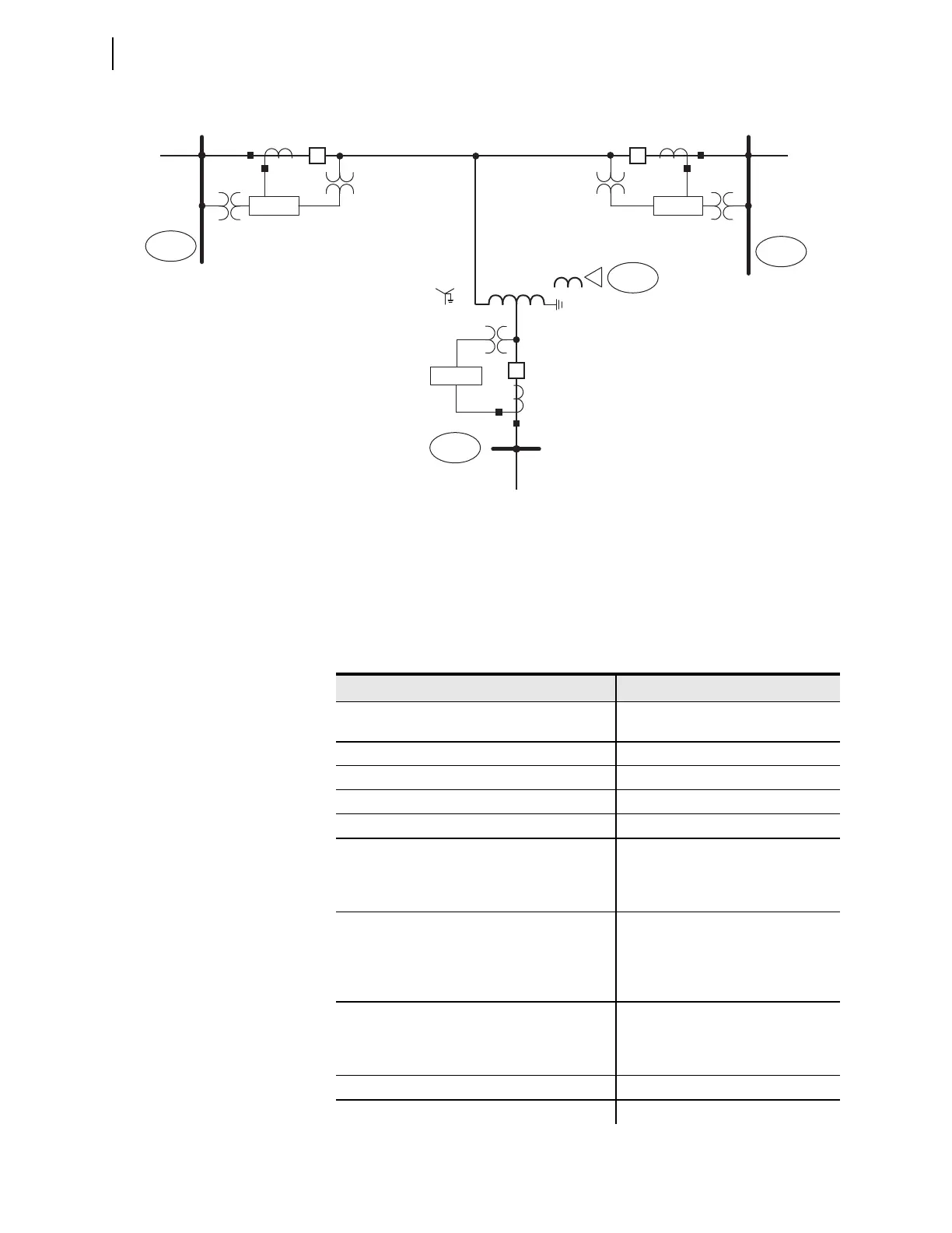
345 kV Tapped Overhead Transmission Line Example
Power System Data
Table 6.14 lists the power system data for this application example. Substitute the
values and parameters that correspond to your system when you set the relay
using this example as a guide.
Figure 6.11 345 kV Tapped Overhead Transmission Line
SEL-421
SEL-421
SEL-421
Z
1L1
, Z
0L1
Z
1L2
, Z
0L2
Z
1L3
, Z
0L3
Z
1T
, Z
0T
(Section 3)
(Section 2)(Section 1)
Z
1S
, Z
0S
BK1
S (Kellogg) R (St. Maries)
BK2
Z
1R
, Z
0R
BK3
345 kV
VAZ
VAZ
IW
VY
IWIW
VY
VY
345 kV
13.8 kV
138 kV
T (Bonners Ferry)
Table 6.14 System Data—345 kV Tapped Overhead Transmission Line (Sheet 1 of 2)
Parameter Value
EHV nominal system line-to-line voltage
(transformer primary)
345 kV
HV line-to-line voltage (transformer secondary) 138 kV
MV line-to-line voltage (transformer tertiary) 13.8 kV
Nominal relay current 5 A secondary
Nominal frequency 60 Hz
Line lengths
a
S–t (Section 1)
t–R (Section 2)
t–T (Section 3)
50 miles
50 miles
75 miles
Line impedances:
Z
1L1
= Z
1L2
Z
0L1
= Z
0L2
Z
1L3
Z
0L3
29.67 84.7° primary
96.65 73° primary
44.5 84.7° primary
144.98 73° primary
Transformer impedances:
X
HM
X
ML
X
HL
8% on 500 MVA; 1.6% on 100 MVA
10% on 25 MVA; 40% on 100 MVA
15% on 25 MVA; 60% on 100 MVA
Source S impedances: Z
1S
= Z
0S
10 87° primary
Source R impedances: Z
1R
= Z
0R
35 87° primary

Table of Contents

Related product manuals