EasyManua.ls Logo

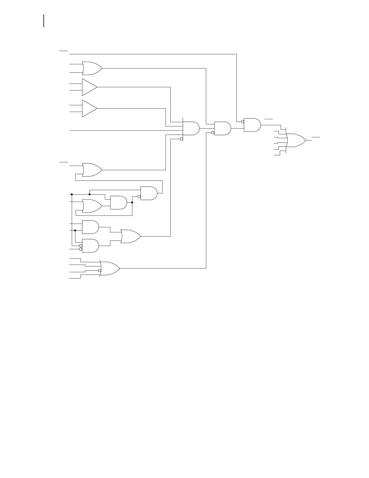
Schweitzer Engineering Laboratories SEL-421-4 - Figure 5.57 Zone 1 Mho Ground-Distance Element Logic Diagram

Schweitzer Engineering Laboratories SEL-421-4
1518 pages
Print Icon
To Next Page IconTo Next Page
To Next Page IconTo Next Page
To Previous Page IconTo Previous Page
To Previous Page IconTo Previous Page
Loading...
5.74
SEL-421 Relay Instruction Manual Date Code 20171021
Protection Functions
Mho Ground-Distance Elements
Figure 5.57 Zone 1 Mho Ground-Distance Element Logic Diagram
+
+
y
Word
Bits
Relay
Word
Bits
Relay
Word
Bit
Relay
Word
Bits
32SPOF
CVTBL
MAG1
MBG1
Z1G
MCG1
XAG1
XBG1
XCG1
32GF
IAL
IGL
mAGF < Z1MG
FSA
SPO
SPOA
OSB1
OSBA
3PO
67Q1T
ILOP
VPOLV
SERCA
0.1 • I
NOM
mAGF A-Phase-to-Ground
Mho Distance Calculation
A-Phase Mho Ground Distance Logic
B- and C-Phase Logic is Similar
Z50G1
(setting)

Table of Contents

Related product manuals