EasyManua.ls Logo

Stoll CMS 520 C+ - Boot process

Default Icon
562 pages
Print Icon
To Next Page IconTo Next Page
To Next Page IconTo Next Page
To Previous Page IconTo Previous Page
To Previous Page IconTo Previous Page
Loading...
468
8 Software - Installation and basic settings
Boot process
Boot process
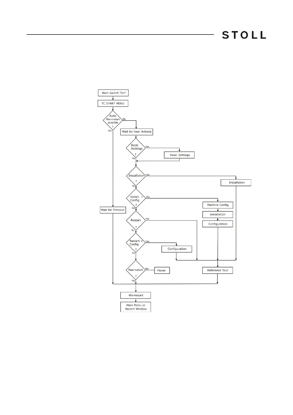
8.1 Boot process
The following figure shows a schematic representation of the boot process of
the knitting machine (with control OKC).
Schematic representation of the boot process
Schematic representation of the boot process
Description of the boot
process
After switching on knitting machine (main switch 1) windows XP gets started.
The opening screen is displayed on the touch screen.
Thereafter the individual control components start their boot programs i
. e. the
different drivers and the applications of the System Control Unit (SCU) are
loaded.

Table of Contents

Related product manuals