EasyManua.ls Logo

Renault Duster 2007 - Page 1104

Renault Duster 2007
1162 pages
Print Icon
To Next Page IconTo Next Page
To Next Page IconTo Next Page
To Previous Page IconTo Previous Page
To Previous Page IconTo Previous Page
Loading...
82D-4
V1
MR-453-X79-82D000$010.mif
ACCESS – SAFETY
Fault finding – Introduction
82D
UCH
Vdiag No.: 09
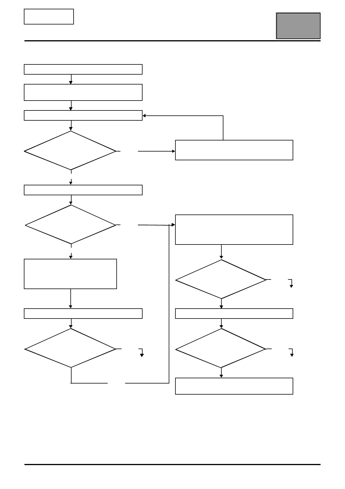
4. FAULT FINDING PROCEDURE
Check the battery charge and condition
Print the system fault finding log
(available on CLIP)
Connect CLIP
See ALP no. 1
Read the faults
Conformity check
Deal with present faults
Fault solved
Deal with stored faults Use fault finding charts (ALPs)
Fault solved Fault solved
Contact Techline with the completed
fault finding log
Dialogue with
computer?
NO
YES
Faults present
NO
YES
Is the cause still
present?
NO
The cause is still
present
The cause is still
present
NO NO
YES

Table of Contents

Related product manuals