EasyManua.ls Logo

Renault Duster 2007 - Page 780

Renault Duster 2007
1162 pages
Print Icon
To Next Page IconTo Next Page
To Next Page IconTo Next Page
To Previous Page IconTo Previous Page
To Previous Page IconTo Previous Page
Loading...
62C-5
V1
MR-453-X79-62C000$010.mif
CLIMATE CONTROL
Fault finding – Introduction
62C
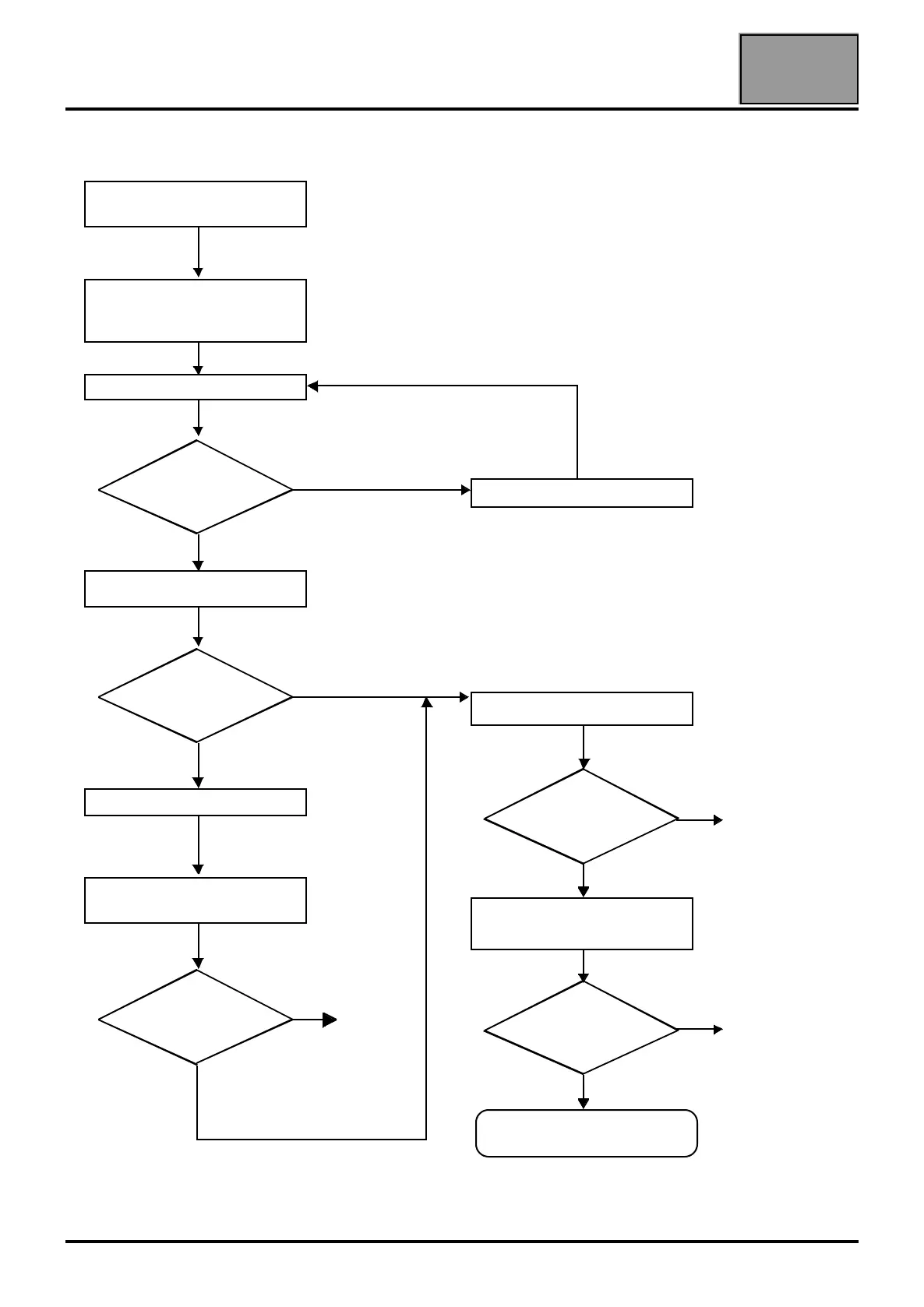
4. FAULT FINDING PROCEDURE
Perform a pre-diagnostic on the
system
Print the system fault finding log
(available on CLIP and in Repair
Manual or Technical Note)
Connect CLIP
See ALP no. 1
Read the faults
Deal with present faults
Deal with
stored faults
Conformity check
Use fault finding charts (ALPs)
Dialogue with
computer?
Faults
present
The cause is
still present
The cause is
still present
The cause is
still present
Contact the Techline with the
completed fault finding log
no
no
no
no
no
yes
yes
yes
Fault
solved
Fault
solved
Fault
solved
yes
yes

Table of Contents

Related product manuals