EasyManua.ls Logo

Adva 3000R7 - Page 392

Adva 3000R7
495 pages
Print Icon
To Next Page IconTo Next Page
To Next Page IconTo Next Page
To Previous Page IconTo Previous Page
To Previous Page IconTo Previous Page
Loading...
Best Practices
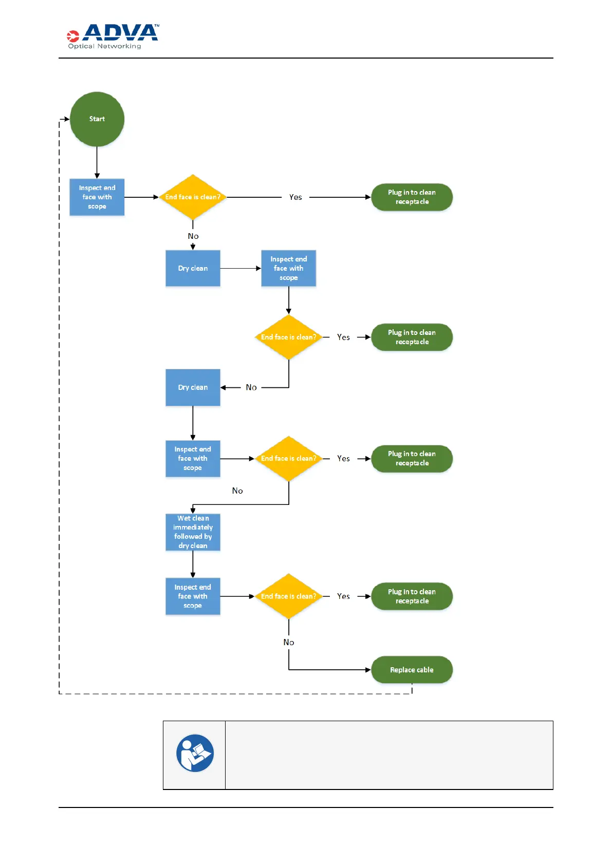
Figure 122: Cleaning Flowchart
l Electrostatic Discharge Damage Prevention and Warning
l Eye Safety Guidelines
l Laser and LED Safety Guidelines and Warnings
FSP 3000R7 High-Density Subshelf Guide - R17.2 - Issue:B 392

Table of Contents

Related product manuals