EasyManua.ls Logo

ROPA Tiger 6 - Lubricating Plans; Base Machine Only Lubrication Plan with 78 Lubrication Points

ROPA Tiger 6
564 pages
Print Icon
To Next Page IconTo Next Page
To Next Page IconTo Next Page
To Previous Page IconTo Previous Page
To Previous Page IconTo Previous Page
Loading...
Lists/Tables/Plans/Diagrams/Maintenance Verification
Lubricating plans
542 / 564
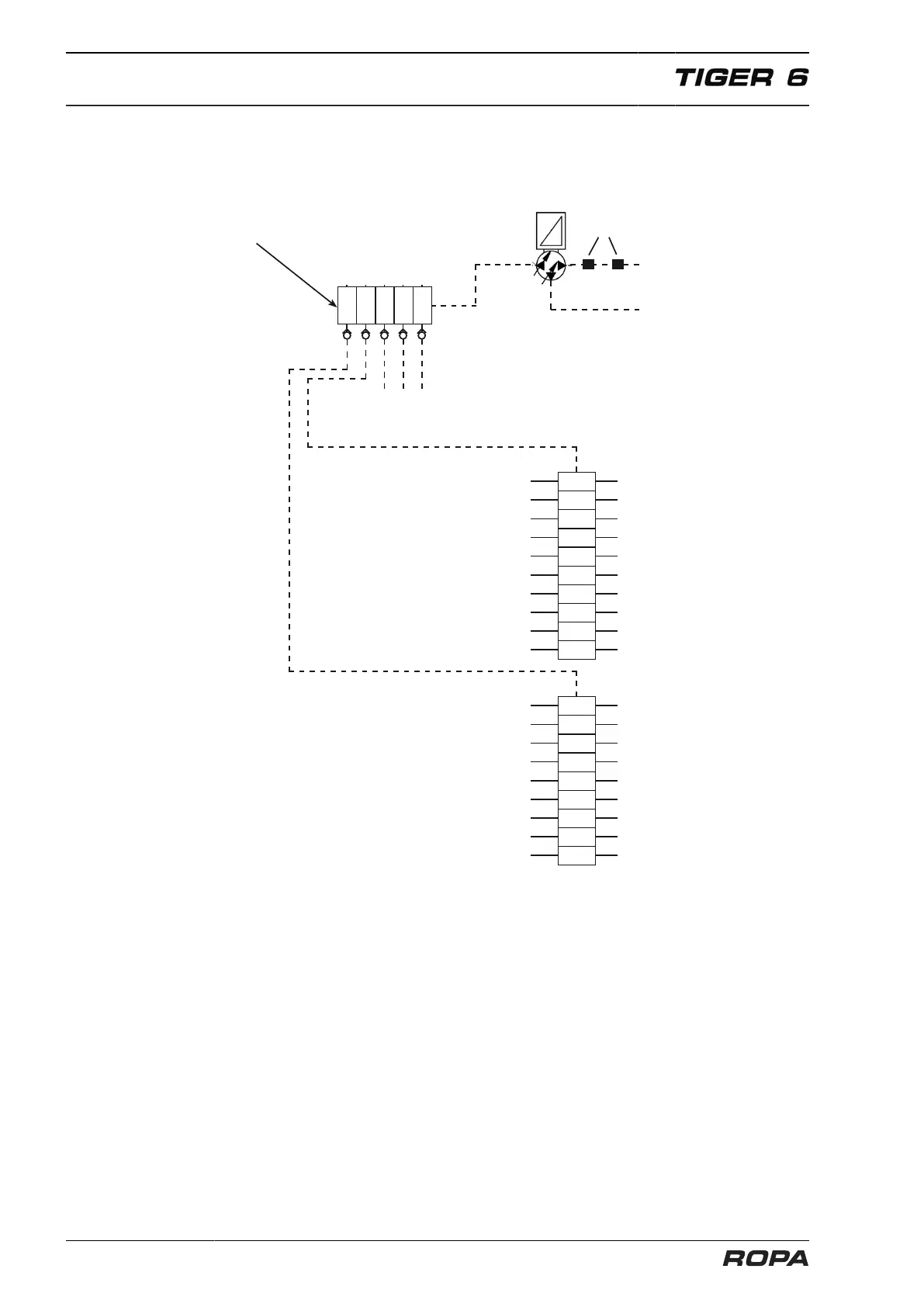
9.7 Lubricating plans
9.7.1 Base machine only lubrication plan with 78 lubrication points
Lubricating circuit 3
Lifter and defoliator
Lubricating circuit 2
105*
I
105*
I
105*
I
75*
I
25*
I
Main distributor:
ROPA item no.: 360020400
Lubricating circuit 1
25
Support cylinder right top
Support cylinder left top
25
Support cylinder right
Wishbone frame
25
Steering cylinder inside
25
Steering cylinder inside
Support cylinder left
45
Spherical bearing
Steering arm middle bolt
45
Steering cylinder right
Steering cylinder left
45
Steering rod right
Steering rod left
Distributor 1st rear axle
ROPA item no.: 360018700
45
Steering rod right
Steering rod left
75
Steer. knuckle right bottom
Steering knuckle left bottom
75
Steering knuckle right top
Steering knuckle left top
25
Articulation cylinder right front
Articulation cylinder left front
25
Steer. cylind. left inside
Steer. cylind. right inside
45
Steer. cylind. left outside
Steer. cylind. right outside
75
Steering knuckle left bottom
Steer. knuckle right bottom
75
Steering knuckle left top
Steering knuckle right top
25
Support cylinder left bottom
Support cylinder right bottom
25
Support cylinder right top
Support cylinder left top
Marking
2 hose clip
End element with optical
indicator pin control
Lifting beam only
eccentric drive
Distributor front axle
ROPA item no.: 360020500
Wishbone axle
105*
Swing axle bearing
I
105*
I
Swing axle bearing

Table of Contents