EasyManua.ls Logo

HAIMA 7 - Page 629

HAIMA 7
654 pages
Print Icon
To Next Page IconTo Next Page
To Next Page IconTo Next Page
To Previous Page IconTo Previous Page
To Previous Page IconTo Previous Page
Loading...
90
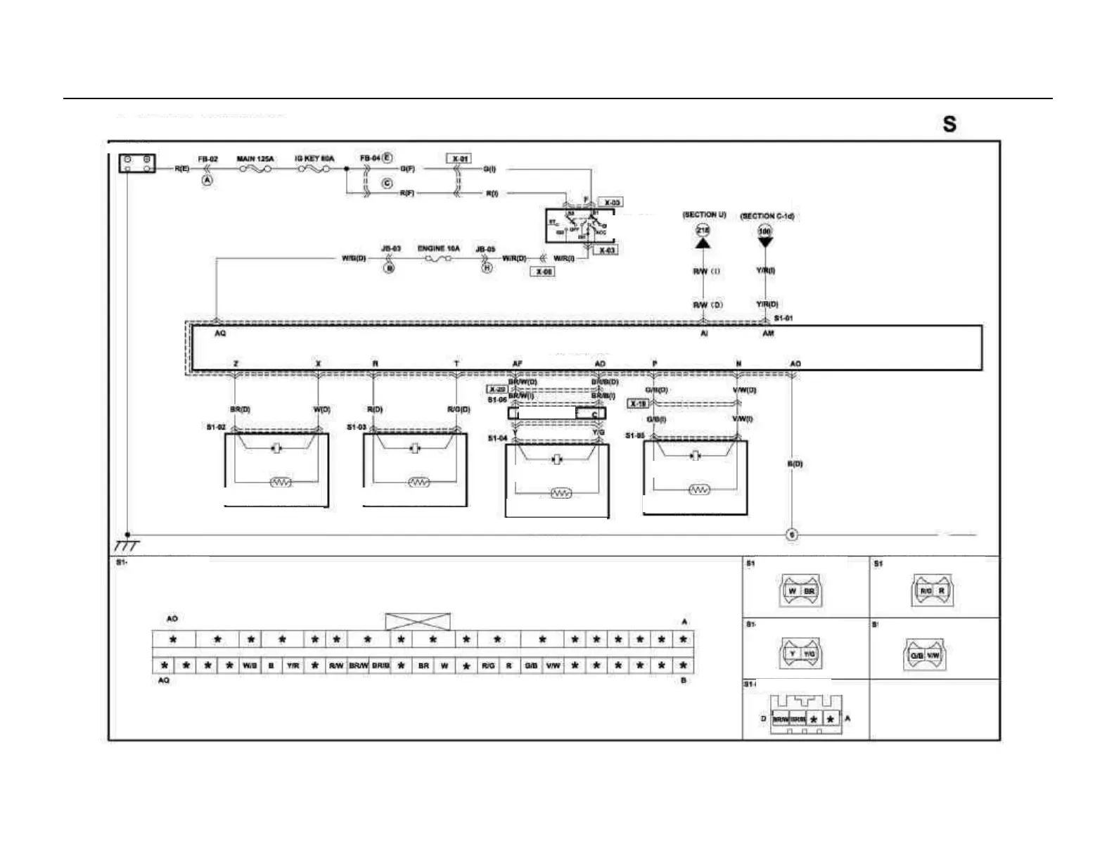
Ignition
switch
Battery
Airbag/seat belt pretensioning system
Diagnostic
interface
Combination
instrument
Airbag ECU
Jumper sheet
Jumper sheet
Jumper sheet
Jumper sheet
Air charging device
Air charging device
Air charging device
Air charging device
Drivers seat belt
pretensioning
Drivers airbag
Passengers seat belt
pretensioning
Passengers airbag
Airbag ECU (D)
Drivers seat belt pretensioning
(D)
Passengers seat belt pretensioning
(D)
Drivers airbag
(I)
Passengers airbag
(I)
Clock spring
Clock spring (I)

Table of Contents

Related product manuals