EasyManua.ls Logo

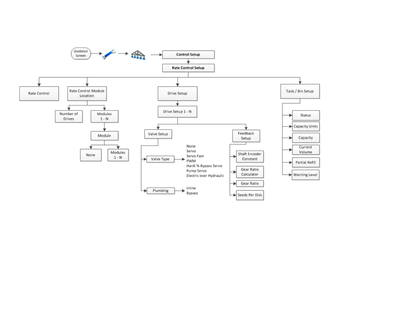
Trimble CFX-750 - Rate Control Setup

Default Icon
270 pages
Print Icon
To Next Page IconTo Next Page
To Next Page IconTo Next Page
To Previous Page IconTo Previous Page
To Previous Page IconTo Previous Page
Loading...
Rate ControlSetup

Table of Contents

Other manuals for Trimble CFX-750

Related product manuals