EasyManua.ls Logo

HAIMA 7 - Page 599

HAIMA 7
654 pages
Print Icon
To Next Page IconTo Next Page
To Next Page IconTo Next Page
To Previous Page IconTo Previous Page
To Previous Page IconTo Previous Page
Loading...
60
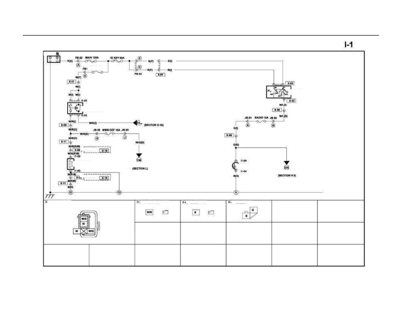
Cigarette lighter/rear defrost system
Battery
Defrost relay
Defrost 30A
A/C control unit
Defroster
Outside rear-
view mirror heater
Ignition switch
Cigarette lighter
OSD power supply
Cigarette lighter (I)
Cigarette lighter (R1#)
Defroster (R1#)
Defrost relay
(I)
Some models
Some models

Table of Contents

Related product manuals