EasyManua.ls Logo

Dynex DSX - 12.5 Control of the Washer Module

Dynex DSX
358 pages
Print Icon
To Next Page IconTo Next Page
To Next Page IconTo Next Page
To Previous Page IconTo Previous Page
To Previous Page IconTo Previous Page
Loading...
Control of the Washer Module
12-10 DSX™ System Service Manual
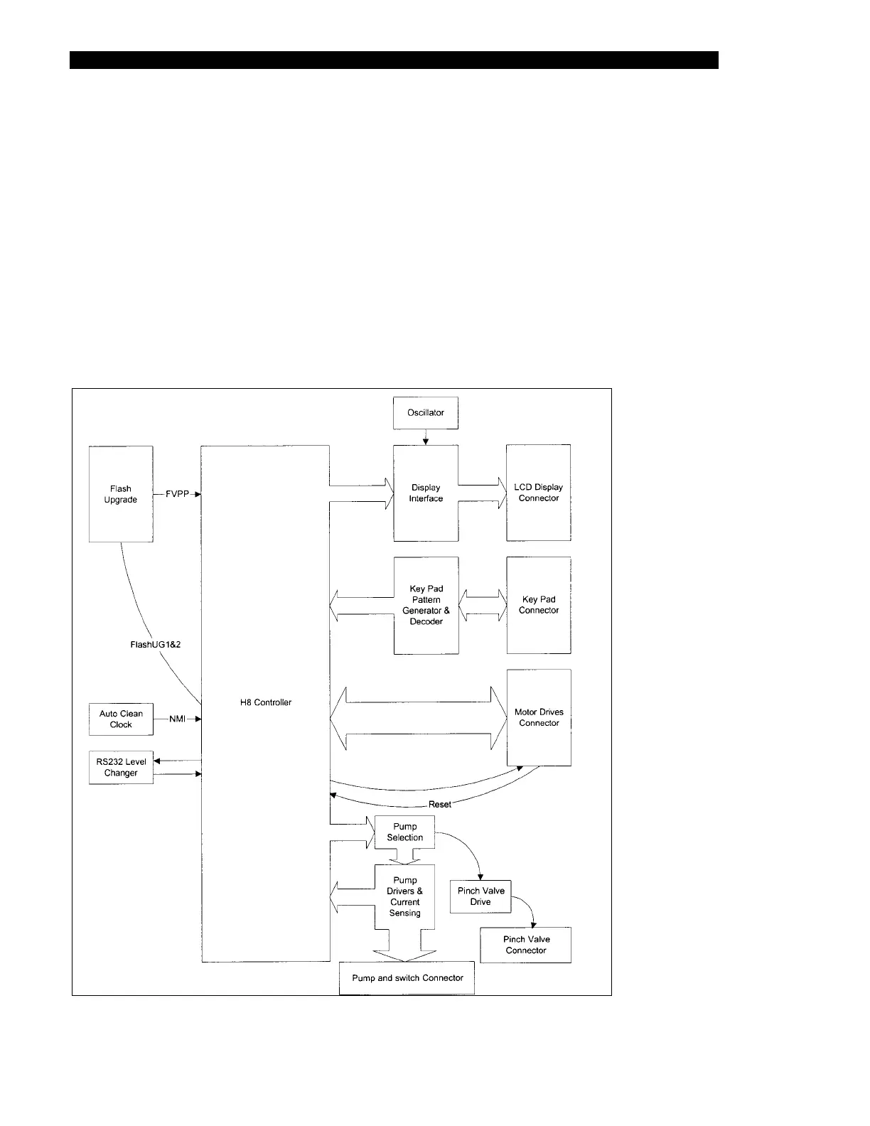
12.5 Control of the Washer Module
12.5.1 Block Diagrams
This section is provided to describe the interaction of the Washer Module Electronics to
control all of the internal functions and the operation of various sensors. The service engineer
should note that the typical response to an electronic problem is module level or board level
replacement. For this reason, this discussion (and other discussions of electronic problems)
will be aimed at providing a good understanding of the general control of the system, rather
than a detailed discussion of each circuit or component.
Figure 12-4 through Figure 12-6 present a series of block diagrams that describe the
communication between the various components of the system.
Figure 12-4 Washer Control

Table of Contents

Related product manuals