EasyManua.ls Logo

Strasbaugh nTellect 7AF - Appendix A: Designing Custom I;O Mounting Racks; Introduction; Dimensions

Default Icon
2493 pages
Print Icon
To Next Page IconTo Next Page
To Next Page IconTo Next Page
To Previous Page IconTo Previous Page
To Previous Page IconTo Previous Page
Loading...
G4 Family Data Book 55
$SSHQGL[ $
Appendix A: Designing Custom I/O
Mounting Racks
Introduction
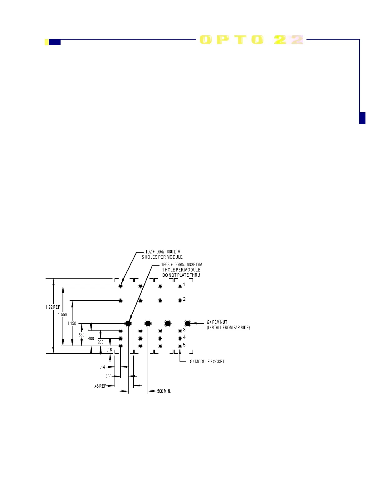
Customers designing their own mounting systems for Generation 4 digital I/O modules may find the following
information helpful. Circuit board layout information and a circuit board parts list are provided to help you get started.
Refer to individual module information in “Generation 4 Digital I/O Modules” on page 33 for additional specifications.
Dimensions

Table of Contents

Related product manuals