EasyManua.ls Logo

Ducati DARK 749 - Page 293

Ducati DARK 749
628 pages
Print Icon
To Next Page IconTo Next Page
To Next Page IconTo Next Page
To Previous Page IconTo Previous Page
To Previous Page IconTo Previous Page
Loading...
Impianto di alimentazione / Scarico
Fuel system / Exhaust system
sezione / section
L 1
5
A
B
C
D
E
F
G
H
L
M
N
P
749/749 DARK/749S - M.Y. 2005 - edizione/edition 00
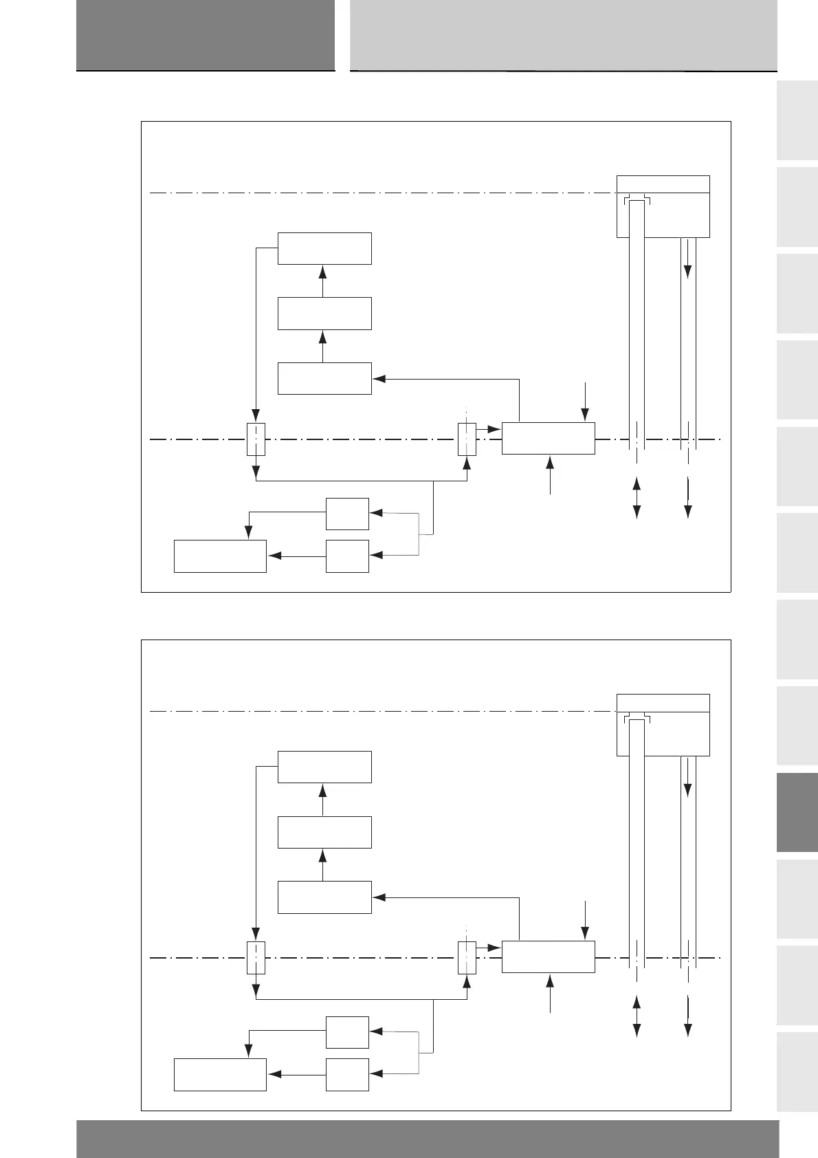
Schema impianto
alimentazione
System diagram:
Fuel supply
SERBATOIO BENZINA
FILTRO CARBURANTE
TAPPO SERBATOIO
POZZETTO
TAPPO
POMPA CARBURANTE
INIETTORE
INIETTORE
REGOLATORE
PRESSIONE
PRESSIONE
INTERNA
CARBURANTE
PRESSIONE
ATMOSFERICA
RACCORDO
RITORNO
RACCORDO
MANDATA
CORPO FARFALLATO
FILTRO POMPA
SFIATO DRENAGGIO
FUEL TANK
FUEL FILTER
FUEL TANK FILLER PLUG
FILLER PLUG
RECESS
FUEL PUMP
INJECTOR
INJECTOR
PRESSURE
REGULATOR
FUEL INNER
PRESSURE
ATMOSPHERIC
PRESSURE
BREATHER DRAIN
RETURN
UNION
DELIVERY
UNION
THROTTLE BODY
PUMP FILTER

Table of Contents

Related product manuals