EasyManua.ls Logo

Ducati DARK 749 - 3 - Electric starting system

Ducati DARK 749
628 pages
Print Icon
To Next Page IconTo Next Page
To Next Page IconTo Next Page
To Previous Page IconTo Previous Page
To Previous Page IconTo Previous Page
Loading...
Impianto elettrico
Electric system
sezione / section
P 3
30
A
B
C
D
E
F
G
H
L
M
N
P
749/749 DARK/749S Aggiornamento/Update - M.Y. 2006 - edizione/edition 00
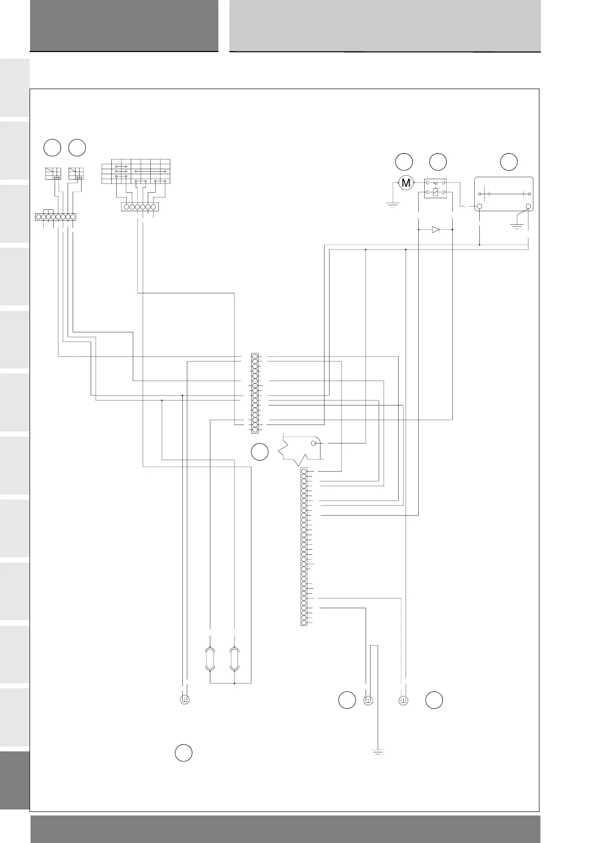
3 - ELECTRIC STARTING
SYSTEM
3 - AVVIAMENTO
ELETTRICO
A
A
20
7.5
CLUTCH
NEUTRAL
SIDE STAND
BODY 17 (KEYSENSE)
ENGINE 32 (SNSSPLY1)
BODY 38 (HIFANRQ)
BODY 24 (VHSPD)
ENGINE 35 (VRS-)
ENGINE 25 (VRS+)
ENGINE 29 (SNSGND2)
ENGINE 37 (INJCYL2)
ENGINE 28 (INJCYL1)
ENGINE 10 (IGN2)
ENGINE 38 (IGN1)
BODY 16 (SERIAL_K)
ENGINE 24 (PHASE)
BODY 6 (FPUMPREL)
BODY 14 (ACDPOUT)
BODY 7 (KEY_LOCK)
BODY 28 (LWFANRQ)
BODY 29 (MPXCAN-)
BODY 20 (MPXCAN+)
BODY 11 (O2HEAT1)
BW Bk
FREE
PUSH
RW
OFF
RUN
STARTER ENGINE STOP
RBk
BODY 4 (PWRSPLY)
BODY 33 (MINITANK)
BODY 27 (ACIN)
ENGINE 3 (TPS)
ENGINE 34 (SHIELDGND1)
ENGINE 5 (WATTEMP)
ENGINE 23 (OILPRESS)
ENGINE 20 (SNSGND1)
ENGINE 22 (SNSSPLY2)
BODY 35 (PWRSTEER)
BODY 1 (02HEAT2)
ENGINE 14 (AIRTEMP)
STOP + HORN+ PASSING
KEY ON
IAW 5AM2
Bk
R
V
Bk
Bk
R
W/B
B/W
P/Y
G/Y
V/Bk
P/Bk
Y
Br/Bk
O/B
W/Y
W/R
V
R/Bk
Bk
B/W
R/Bk
YBn/Bk
Y
Y
R/Y
R/G
W/B
Bk
P/Bk
Bn/Bk
Gr
B
W/G
W/Bk
Gr/R
P/Bk
Y
Bk
Bk
B/Y
Br/R
R/Bk
R/W
V/W
R
R
R/Y
B
G/W
B/Y
P/Bk
R/W
R/Bk
Gr
Bn/R
G/Bk
Gr/Bk
Bn/Bk
O/W
Gr/B
Gr/G
P/G
G/Y
Bk/V
O
W/B
G
W/R
W
Y/G
W/Y
Bk/V
W/R
Bk
Gr/G
1N4007
KA
n.c.
Calza
R
P/YP/Y
Y/G
Bk/V
W
LOCK
PARK
OFF
ON
Lb W/R R G/Bk G/R Y
5143
6
2
+
-
1
2
3
4
5
6
7
8
9
10
11
12
13
14
15
85671234
16
6
2
9
5
1 3
4
87
P

Table of Contents

Related product manuals