EasyManua.ls Logo

Safran CORTEX Series - Functional Block Diagram of a Modulation Channel; Figure 2: CORTEX HDR Test Modulator Functional Block Diagram (Single Channel, Single IF); Figure 3: CORTEX HDR Test Modulator - Multi Channel, Multi if Operation

Safran CORTEX Series
382 pages
Print Icon
To Next Page IconTo Next Page
To Next Page IconTo Next Page
To Previous Page IconTo Previous Page
To Previous Page IconTo Previous Page
Loading...
HIGH DATA RATE RECEIVER
HDR-4G+ USER’S MANUAL
Ref. DTU 100782
Is.Rev 3.5
Date: June 1, 2021
© Safran Data Systems IMP000074 e14r1
Page 35
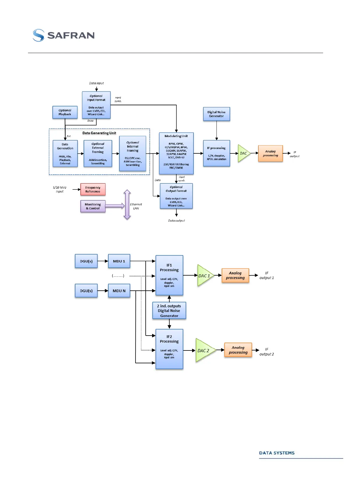
Functional Block Diagram of a Modulation Channel 1.4.2
Figure 2: CORTEX HDR Test Modulator Functional Block Diagram (single channel, single IF)
Figure 3: CORTEX HDR Test Modulator - Multi channel, multi IF operation

Table of Contents

Related product manuals