EasyManua.ls Logo

Ducati 1098 2007 - Page 296

Ducati 1098 2007
714 pages
Print Icon
To Next Page IconTo Next Page
To Next Page IconTo Next Page
To Previous Page IconTo Previous Page
To Previous Page IconTo Previous Page
Loading...
A
B
C
D
E
F
G
H
L
M
N
P
section
H 6
26 1098/1098S - M.Y. 2007 - edition 00
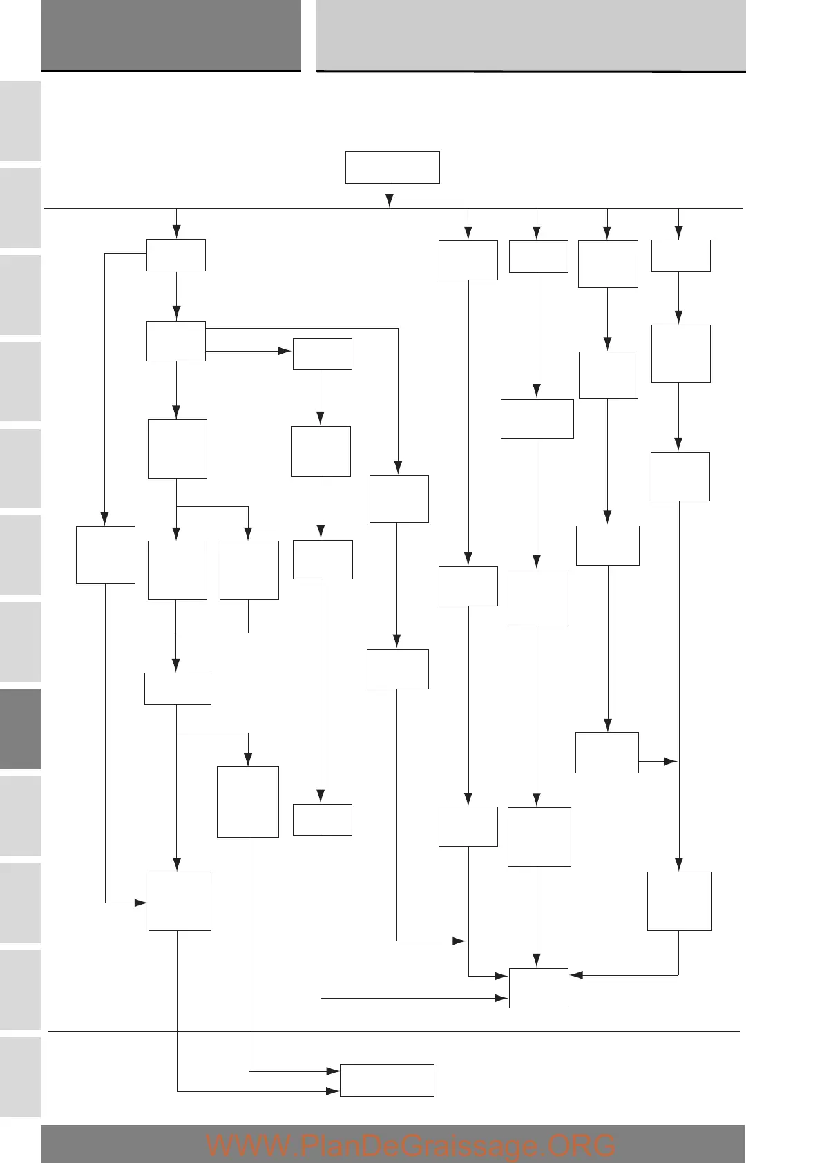
Frame
The flow chart below illustrates the logical sequence in which the parts are to be removed from the motorcycle and gives a
reference to the section of the manual in which the removal procedure is described.
COMPLETE
MOTORCYCLE
HEADLIGHT
SHELL
E 1
GEARCHANGE
CONTROL
F 5
FUEL TANK
L 2
REAR
BRAKING
SYSTEM
G 6
SEATS
E 3
SIDE
FAIRINGS
E 2
EXHAUST
L 8
SEAT
COWLING
AND
SIDE PANELS
E 3
REAR
WHEEL
ASSEMBLY
G 4
AIR INTAKES
L 7
RH AND LH
HANDLEBAR
CONTROLS
P 5
BATTERY
SUPPORT
M 3
SEAT
COWLING
HEAT SHIELD
E 3
HEADLIGHT
SUPPORT
AND
INSTRUMENT
PANEL
P 4
HYDRAULIC
FRONT
BRAKE
CONTROL
F 3
HYDRAULIC
REAR
BRAKE
CONTROL
F 4
REAR
SUSPENSION
G 7
AIRBOX
AND
THROTTLE
BODY
L 6
SIDESTAND
H 5
NUMBER
PLATE
HOLDER
ASSEMBLY
H 7
CLUTCH
SLAVE
CYLINDER
F 2
HANDLEBARS
H 1
HORN
SUPPORT
P 5
REAR
SUSPENSION
G 5
STEERING
HEAD
ASSEMBLY,
FORKS,
FRONT
WHEEL
H 2 - G 1 - G 2
FRONT
SPROCKET
G 8
REMOVAL
OF UPPER
WIRING
CONNECTIONS
P 1
FOOTRESTS
H 4
REMOVAL
OF REAR
WIRING
CONNECTIONS
P 1
REMOV
AL
OF FRONT
WIRING
CONNECTIONS
P 1
ENGINE
REMOVAL
N 1
FRAME
WWW.PlanDeGraissage.ORG

Table of Contents

Related product manuals