EasyManua.ls Logo

Barco Event Master E2 Series - 16.3 Spare Parts Serviceable by All Users

Barco Event Master E2 Series
584 pages
Print Icon
To Next Page IconTo Next Page
To Next Page IconTo Next Page
To Previous Page IconTo Previous Page
To Previous Page IconTo Previous Page
Loading...
R5905948 /12 Event Master Devices504
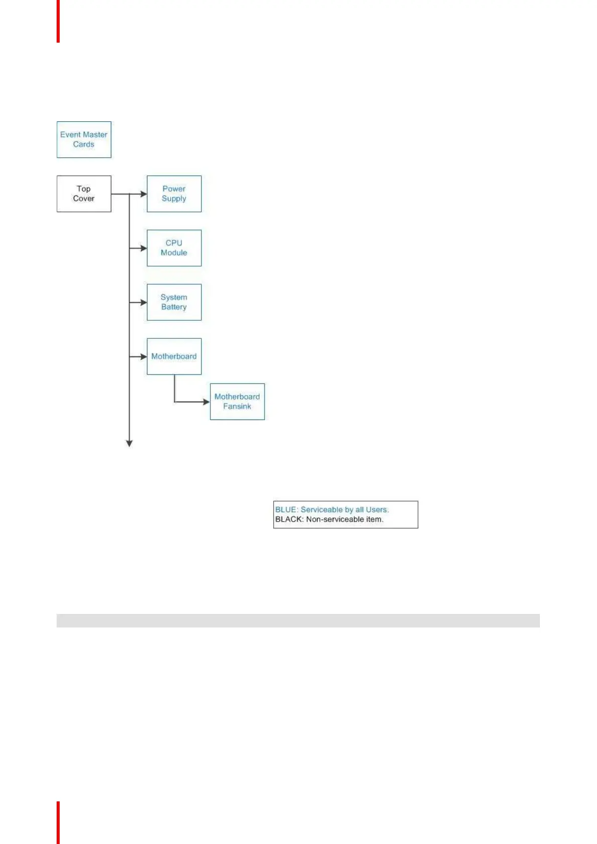
16.2 Process Overview
Flow chart
Image 16-2: EX service process overview flowchart
16.3 Spare Parts Serviceable by All Users
EX Spare Parts List
P/N
Description
Comments
R767210K Power Supply, 132W, 12V
Output
R767263K Kit, Fansink E2 Used on EX motherboard
R767287K Kit, Motherboard EX
R767288K Kit, CPU Programmed ASM
EX
R767292K Kit, Front Bezel EX
R9004740 EM DVI Input Board
R9004741 EM SDI Output Board
R9004742 EM SDI Input Board
R9004743 EM HDMI Output Board
EX Maintenance

Table of Contents

Related product manuals