EasyManua.ls Logo

Siemens SINAMICS G120 - Fig. 2-60 2802 - Basic Functions, Monitoring functions and faults;alarms

Siemens SINAMICS G120
750 pages
To Next Page IconTo Next Page
To Next Page IconTo Next Page
To Previous Page IconTo Previous Page
To Previous Page IconTo Previous Page
Loading...
Safety Integrated
Function diagrams
2-561
© Siemens AG 2011 All Rights Reserved
SINAMICS G120 / Control Units CU240B/E-2 Parameter Manual (LH11), 01/2011
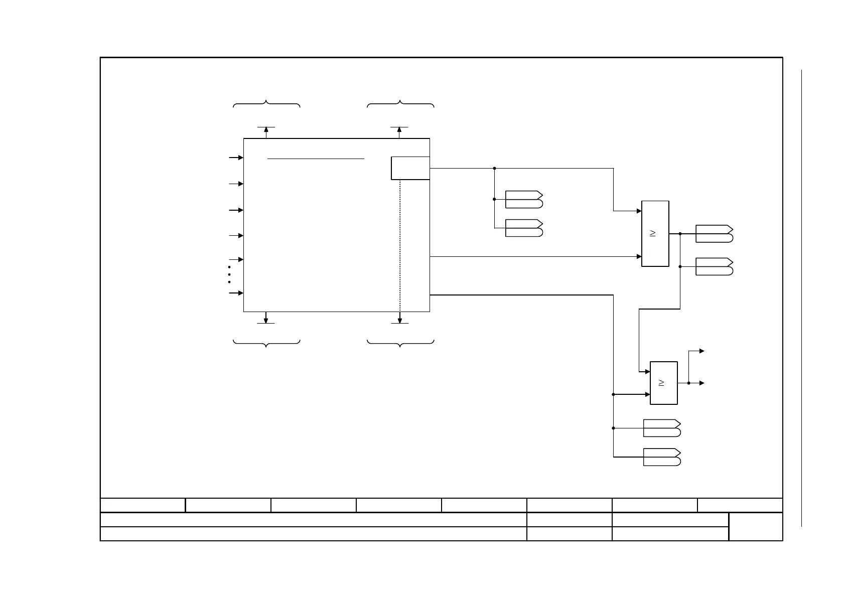
Fig. 2-60 2802 – Basic Functions, Monitoring functions and faults/alarms
- 2802 -
Function diagram
87654321
FP_2802_97_63.vsd
Safety Integrated
G120 CU240E-2 <**>
13.12.2010 V4.4
Basic Functions, Monitoring functions and faults/alarms
[2810.6] DIAG_U
[2810.6] DIAG_L
P1: F/A01600 ... 01699
P2: F/A30600 ... 30699
F01611
F30611
STOP F
[2810.3]
F01600/F30600
1
1
SI version Drv P1
r9770
SI status P1
r9772
r9772
[2804.2]
.15
SI status P1
r9772
r9772
[2804.2]
.10
Safety monitoring functions
Faults/alarms
Cross checking list
SI status P1
r9772
r9772
[2804.2]
.9
[2810.3] STO terminal P1 (r0722.4)
[2810.1] STO terminal P2 (r0722.5)
[2800.3] Safety commissioning mode
Additional diagnostics
Information
1 = Faults with response "NONE"
1 = Faults with response "immediate pulse cancelation"
1 = Faults with response "immediate pulse cancelation"
that cannot be acknowledged
1 = STOP A
To Safe Torque Off
"STOP A initiated"
<**> Valid for all CU240E-2 variants
Diagnostics for STOP F
SI Status P2
r9872
r9872
[2804.5]
.15
SI Status P2
r9872
r9872
[2804.5]
.10
SI Status P2
r9872
r9872
[2804.5]
.9
SI mon_clk cyc P1 [ms]
r9780
Monitoring clock cycleSafety Integrated version
SI CDC_list P1
r9794
SI diag STOP F P1
r9795

Table of Contents

Other manuals for Siemens SINAMICS G120

Related product manuals