EasyManua.ls Logo

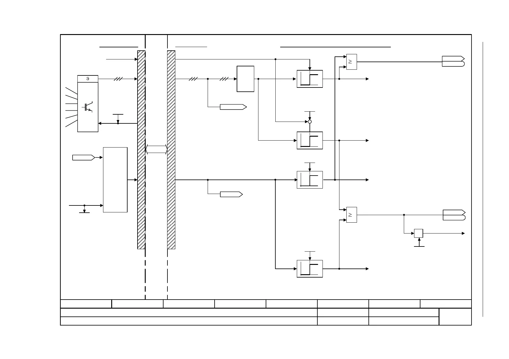
Siemens SINAMICS G120 - Fig. 2-131 8014 - Thermal monitoring, power module

Siemens SINAMICS G120
750 pages
To Next Page IconTo Next Page
To Next Page IconTo Next Page
To Previous Page IconTo Previous Page
To Previous Page IconTo Previous Page
Loading...
Signals and monitoring functions
Function diagrams
2-639
© Siemens AG 2011 All Rights Reserved
SINAMICS G120 / Control Units CU240B/E-2 Parameter Manual (LH11), 01/2011
Fig. 2-131 8014 – Thermal monitoring, power module
- 8014 -
Function diagram
87654321
FP_8014_97_51.vsd
Signals and monitoring functions
G120 CU240B/E-2
13.12.2010 V4.4
Thermal monitoring, power module
Control Unit
Max
0
1
0
1
5 °C
+
-
0
1
[2548.2]
0
1
100 %
1
1
[2548.2]
[6714.8]
Power module
T_max heatsink
Temperature measurement
i²t model
power
module
Maximum power module temperature
Thermal monitoring for the power module
1 = Fault thermal overload in power module
Faults "Power unit overtemperature"
F30004 Inverter heatsink
F30024 Thermal model
F30025 Chip
F30035 Air intake
Alarms "power unit overtemperature"
A05000 Inverter heatsink
A05001 Chip
A05002 Air intake
A05006 Chip to heatsink
F30005 "Power module overload"
1 = Alarm, thermal overload, power module
Overload response
A07805 "Power module overload"
Pulse freq setp
2.000 ... 16.000 [kHz]
p1800 [D] (4.000)
PU I2t alrm thresh
10.0 ... 100.0 [%]
p0294 (95.0)
ZSW fault/alarm 2
r2135
r2135
.13
ZSW fault/alarm 2
r2135
r2135
.15
PM-IF
PU overld response
0 ... 3
p0290 (2)
r0036
PU overload I2t [%]
r0068
I_act abs val [Aeff]
[0]
PU PI_rated [Aeff]
r0207[0..4]
r0037 [0..19]
PU temperatures [°C]

Table of Contents

Other manuals for Siemens SINAMICS G120

Related product manuals