EasyManua.ls Logo

HP DesignJet T730 - Adjusting Copy Settings

HP DesignJet T730
620 pages
Print Icon
To Next Page IconTo Next Page
To Next Page IconTo Next Page
To Previous Page IconTo Previous Page
To Previous Page IconTo Previous Page
Loading...
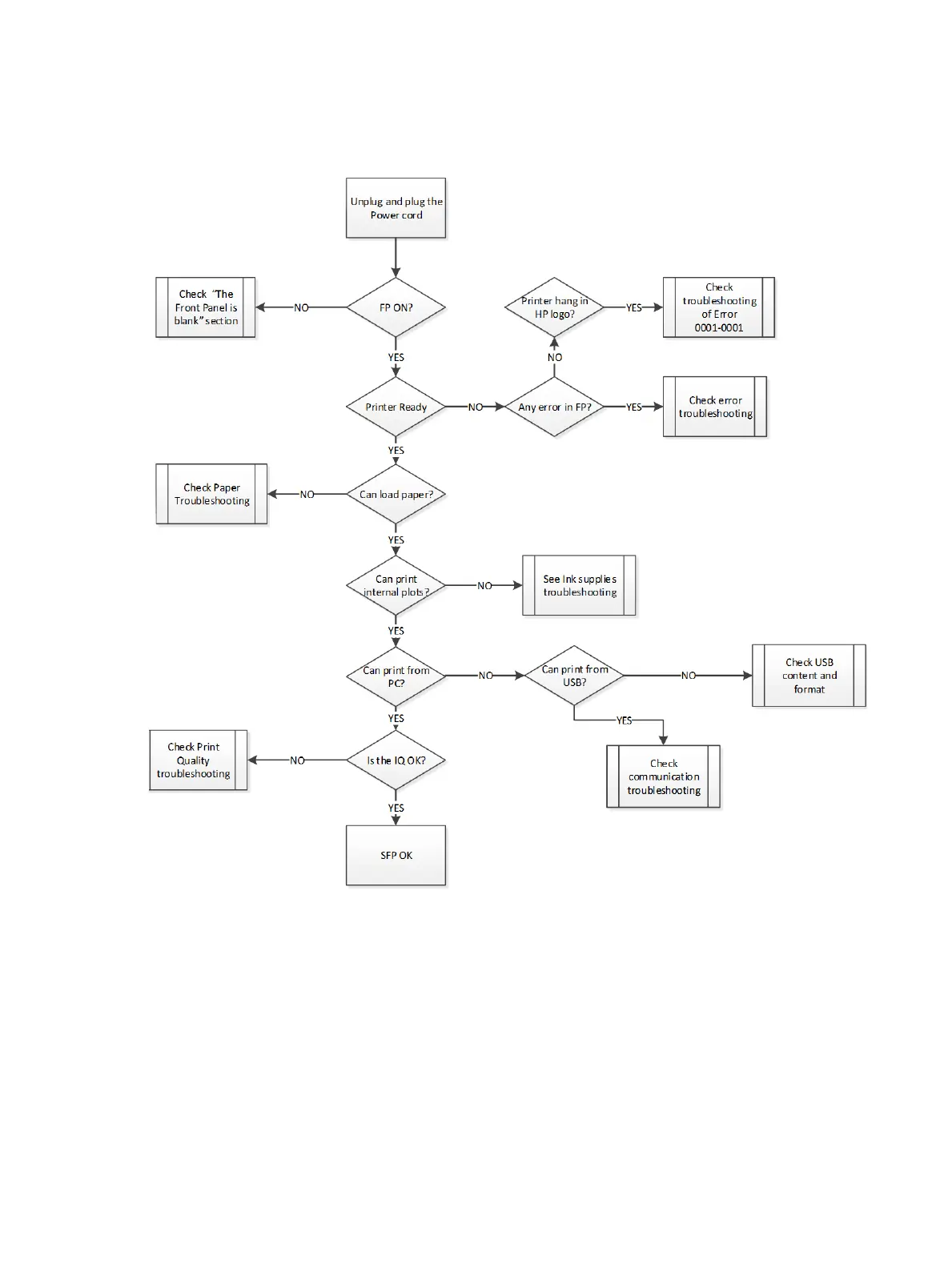
Printer troubleshooting owchart: SFP
Use the following as a guide to troubleshooting issues with the printer:
60 Chapter 2 Troubleshooting ENWW

Table of Contents

Other manuals for HP DesignJet T730

Related product manuals