EasyManua.ls Logo

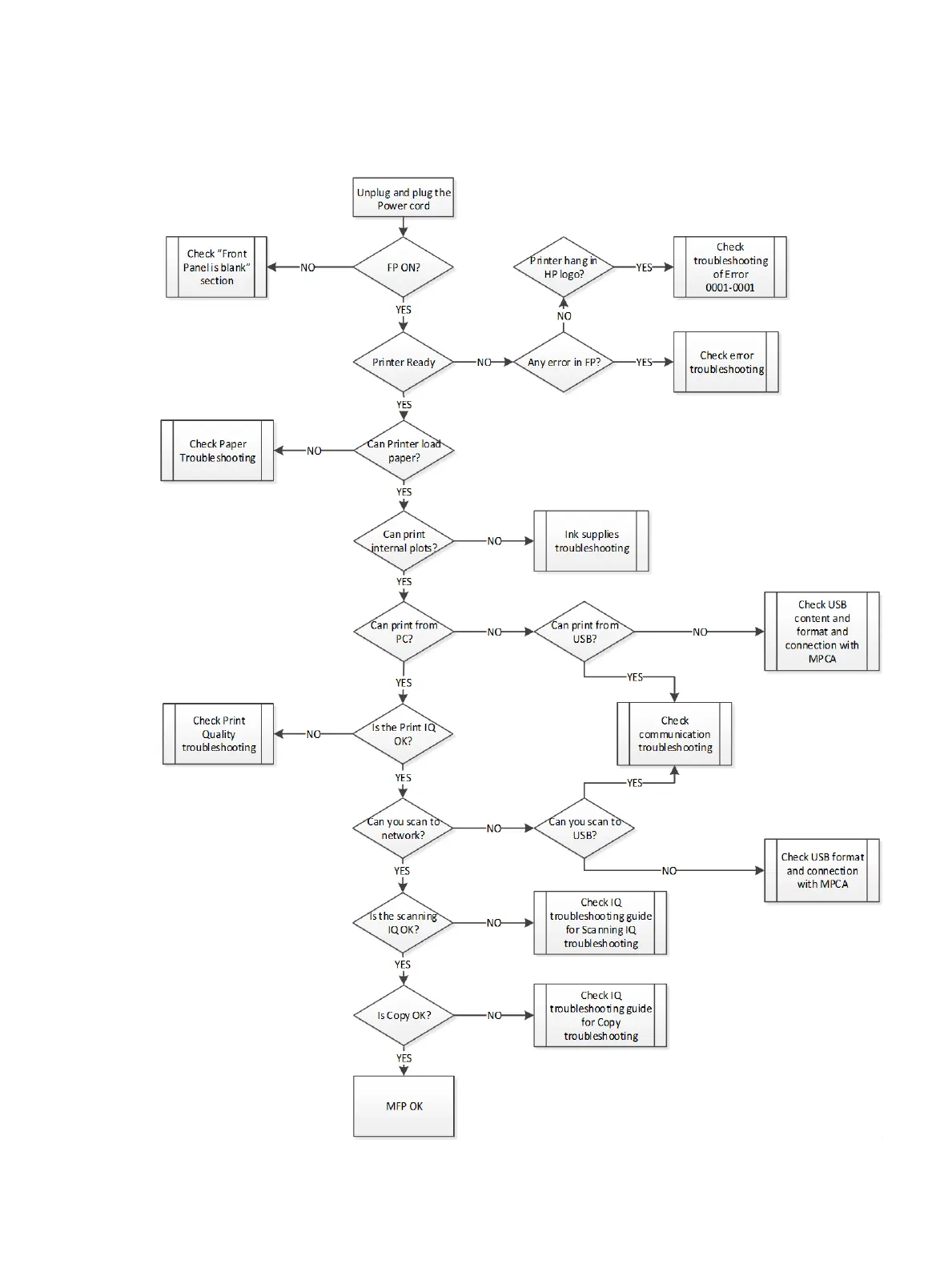
HP DesignJet T730 - Printer troubleshooting flowchart: MFP

HP DesignJet T730
620 pages
Print Icon
To Next Page IconTo Next Page
To Next Page IconTo Next Page
To Previous Page IconTo Previous Page
To Previous Page IconTo Previous Page
Loading...
Printer troubleshooting owchart: MFP
Use the following as a guide to troubleshooting issues with the printer:
ENWW Printer troubleshooting owchart: MFP 61

Table of Contents

Other manuals for HP DesignJet T730

Related product manuals