EasyManua.ls Logo

HP DesignJet T730 - Mobile Printing with HP

HP DesignJet T730
620 pages
Print Icon
To Next Page IconTo Next Page
To Next Page IconTo Next Page
To Previous Page IconTo Previous Page
To Previous Page IconTo Previous Page
Loading...
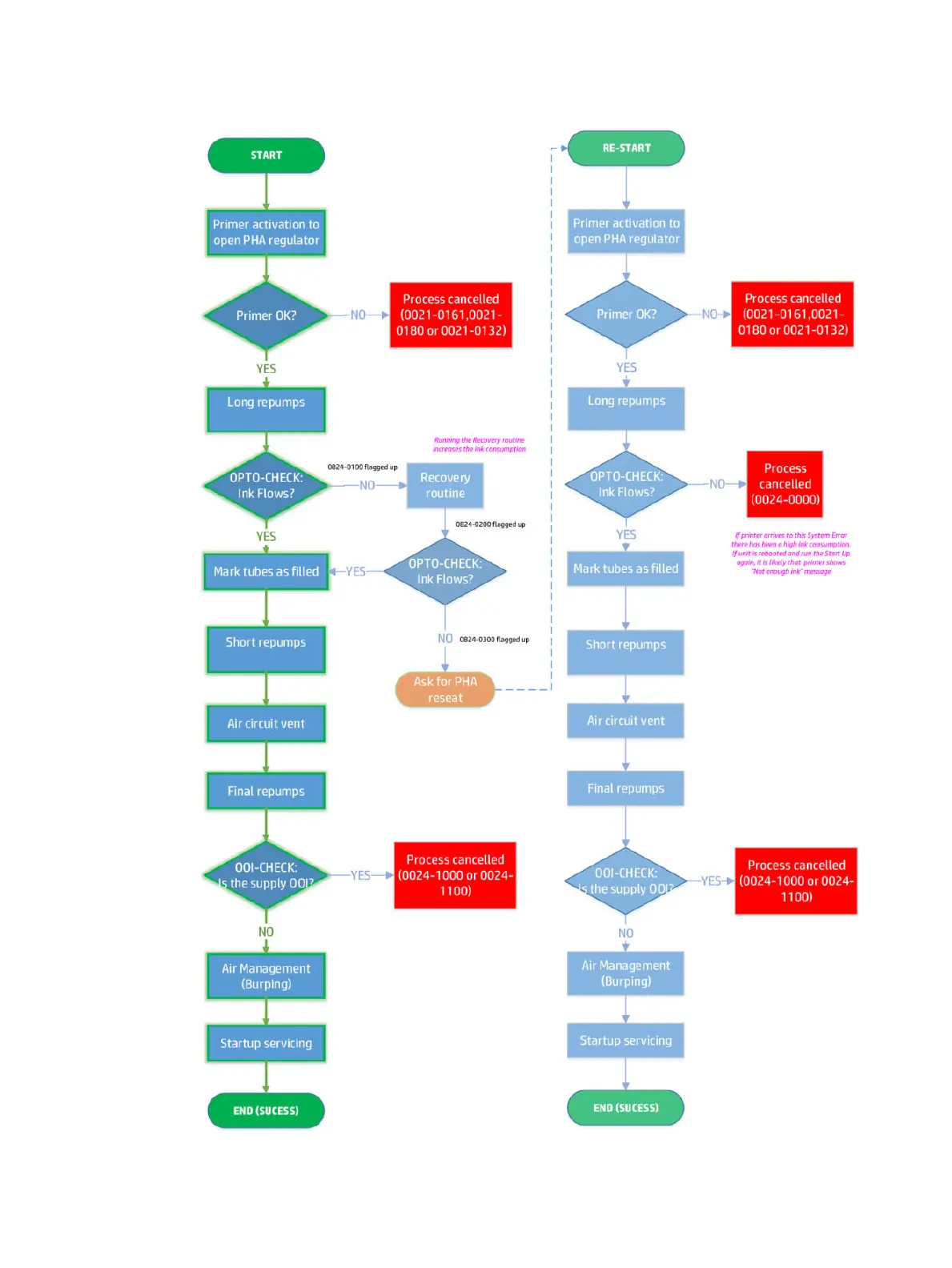
ENWW Printer startup troubleshooting 63

Table of Contents

Other manuals for HP DesignJet T730

Related product manuals