EasyManua.ls Logo

Siemens SINAMICS G120 - Fig. 3-62 2802 - Monitoring functions and faults;alarms

Siemens SINAMICS G120
924 pages
To Next Page IconTo Next Page
To Next Page IconTo Next Page
To Previous Page IconTo Previous Page
To Previous Page IconTo Previous Page
Loading...
SINAMICS G120 Control Units CU240B-2/CU240E-2
List Manual (LH11), 01/2016, A5E33839529
631
3 Function diagrams
3.9 Safety Integrated Basic Functions
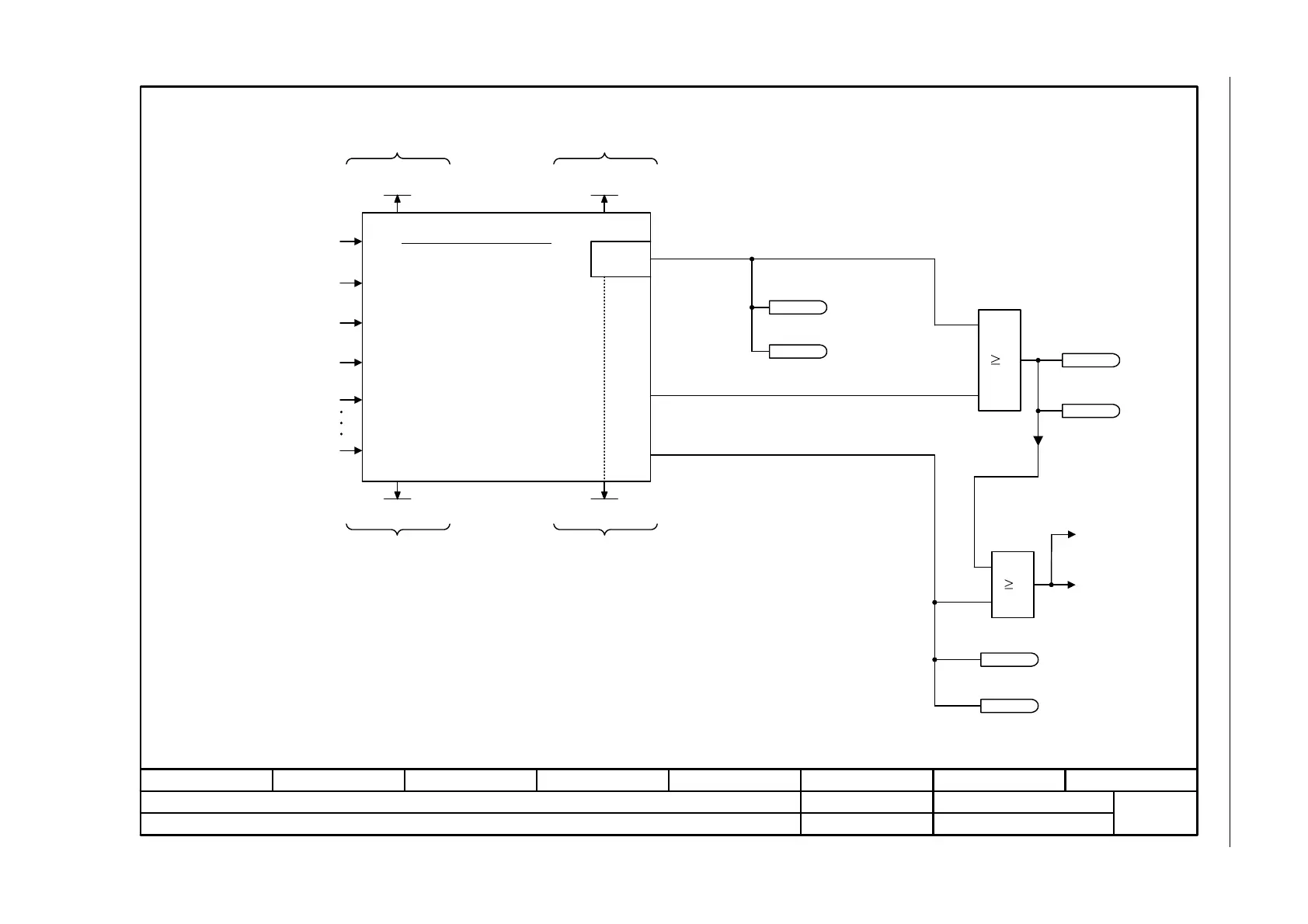
Fig. 3-62 2802 – Monitoring functions and faults/alarms
- 2802 -
Function diagram
87654321
fp_2802_97_69.vsd
Safety Integrated Basic Functions
G120 CU240E-2
09.12.2015 V4.7.6
Monitoring functions and faults/alarms
[2810.6] DIAG_U
[2810.6] DIAG_L
F01611
F30611
[2810.3]
F01600/F30600
1
1
SI version Drv P1
r9770
Safety monitoring functions
Faults/alarms
Cross checking list
[2810.1] STO-Klemme P1 (r0722.4)
[2810.1] STO terminal P2 (r0722.5)
[2800.3] Safety commissioning mode
Additional diagnostic
information
1 = Faults with response "NONE"
1 = Faults with response "immediate pulse suppression"
1 = Faults with response "immediate pulse suppression"
that cannot be acknowledged
1 = STOP A
To Safe Torque Off
"STOP A initiated"
Diagnostics for STOP F
SI mon_clk cyc P1 [ms]
r9780
Monitoring clock cycleSafety Integrated version
SI CDC_list P1
r9794
SI diag STOP F P1
r9795
P1: F/A01600 ... 01699
P2: F/A30600 ... 30699
STOP F
[2804.1]
[2804.4]
[2804.2]
[2804.5]
[2804.2]
[2804.5]
r9772.15
1 = STOP F active
r9872.15
1 = STOP F active
1 = STOP A active
r9772.10
r9872.10
1 = STOP A active
r9772.9
1 = STOP A cannot be acknowledged, active
r9872.9
1 = STOP A cannot be acknowledged, active

Table of Contents

Other manuals for Siemens SINAMICS G120

Related product manuals