EasyManua.ls Logo

Siemens SINAMICS G120 - Fig. 3-82 3030 - Main;supplementary setpoint, setpoint scaling, jogging

Siemens SINAMICS G120
924 pages
To Next Page IconTo Next Page
To Next Page IconTo Next Page
To Previous Page IconTo Previous Page
To Previous Page IconTo Previous Page
Loading...
3 Function diagrams
3.12 Setpoint channel
SINAMICS G120 Control Units CU240B-2/CU240E-2
654 List Manual (LH11), 01/2016, A5E33839529
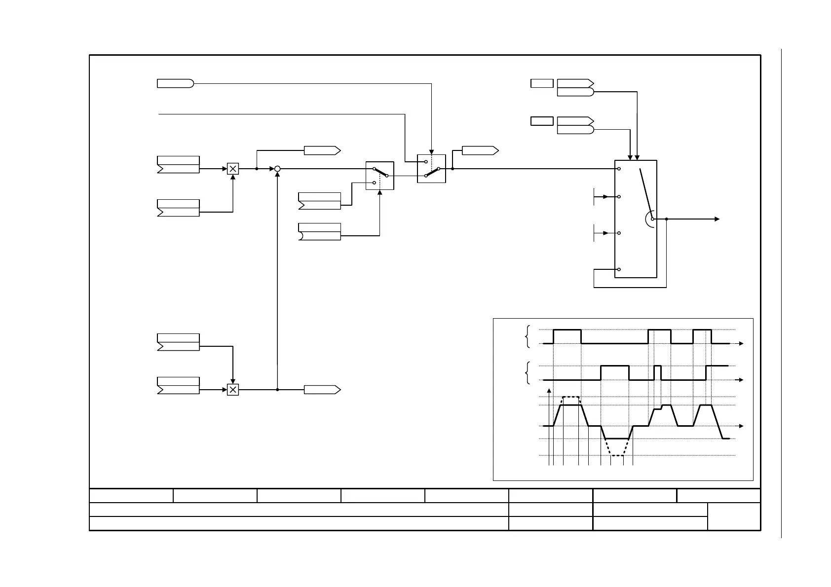
Fig. 3-82 3030 – Main/supplementary setpoint, setpoint scaling, jogging
- 3030 -
Function diagram
87654321
fp_3030_97_59.vsd
Setpoint channel
G120 CU240B/E-2
09.12.2015 V4.7.6
Main/supplementary setpoint, setpoint scaling, jogging
+
+
[2501.7]
p1055
[2501.7]
p1056
0
1
<1>
0 0
0 1
1 0
1 1
[3040.1]
<1> Jogging can only be activated in the operating state “Ready for operation (S2)“.
Keep old setpoint
n_set_1
Main setpoint
(2050[1])
p1070 [C]
Main setp scal
(1)
p1071 [C]
Suppl setp scal
(1)
p1076 [C]
Suppl setp
(0)
p1075 [C]
r1077
Suppl setpoint eff [rpm]
r0898
r0898
.8
r0898
r0898
r1073
Main setpoint eff [rpm]
r1078
Total setpoint eff [rpm]
1
0
Total setp
(0)
p1109 [C]
(0)
Total setp sel
p1108 [C]
Setpoint from external operating tool or operator panel.
<3>
<2>
If technology controller is activated (p2200 > 0, p2251 = 0) connected with r2349.4.
If technology controller is activated (p2200 > 0, p2251 = 0) connected with r2294.
The connection to the source for the main and additional setpoint is estabished automatically via the setting in p1000.
<4>
<4>
PcCtrl active
r0807
.0
Jog 2 n_set
p1059 [D] (-150.000)
Jog 1 n_set
p1058 [D] (150.000)
.9
1 = Jog 2
1 = Jog 1
t
t
t
n
p1082
p1058
p1059
-p1082
p1120
p1121
p1120
p1121
1
1
0
0
r0898.8
r0898.9
<2>
<3>
<4>

Table of Contents

Other manuals for Siemens SINAMICS G120

Related product manuals