EasyManua.ls Logo

Keysight M9421A - Page 1330

Keysight M9421A
2667 pages
Print Icon
To Next Page IconTo Next Page
To Next Page IconTo Next Page
To Previous Page IconTo Previous Page
To Previous Page IconTo Previous Page
Loading...
3 WLAN Mode
3.8 Power vs Time Measurement
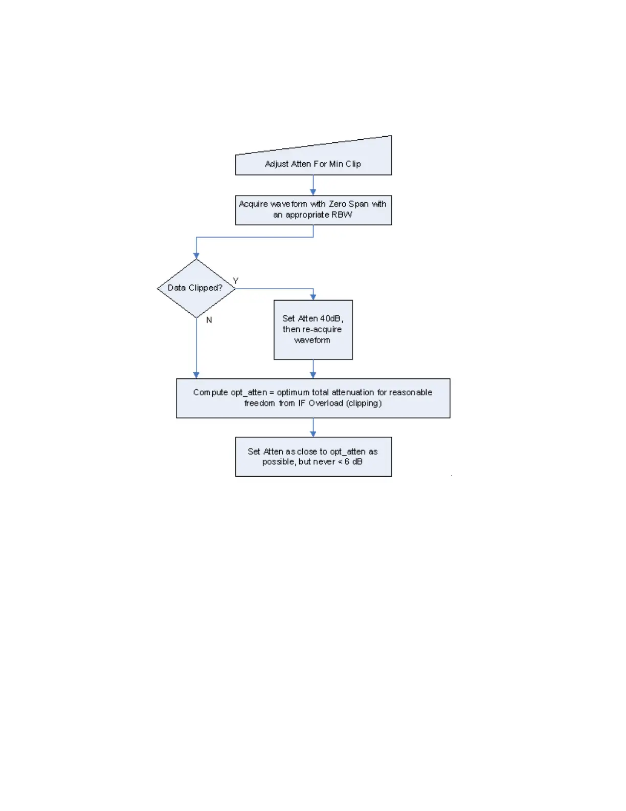
Single-Attenuator Models
Dual-Attenuator models
"Adjust Atten for Min Clipping" on page 1759 or "Pre-Adjust for Min Clipping" on
page 1328 selection is Mech + Elec Atten:
WLAN Mode User's &Programmer's Reference 1330

Table of Contents

Related product manuals