EasyManua.ls Logo

Keysight M9421A - Page 1432

Keysight M9421A
2667 pages
Print Icon
To Next Page IconTo Next Page
To Next Page IconTo Next Page
To Previous Page IconTo Previous Page
To Previous Page IconTo Previous Page
Loading...
3 WLAN Mode
3.9 Spectral Flatness Measurement
Single-Attenuator Models
Dual-Attenuator models
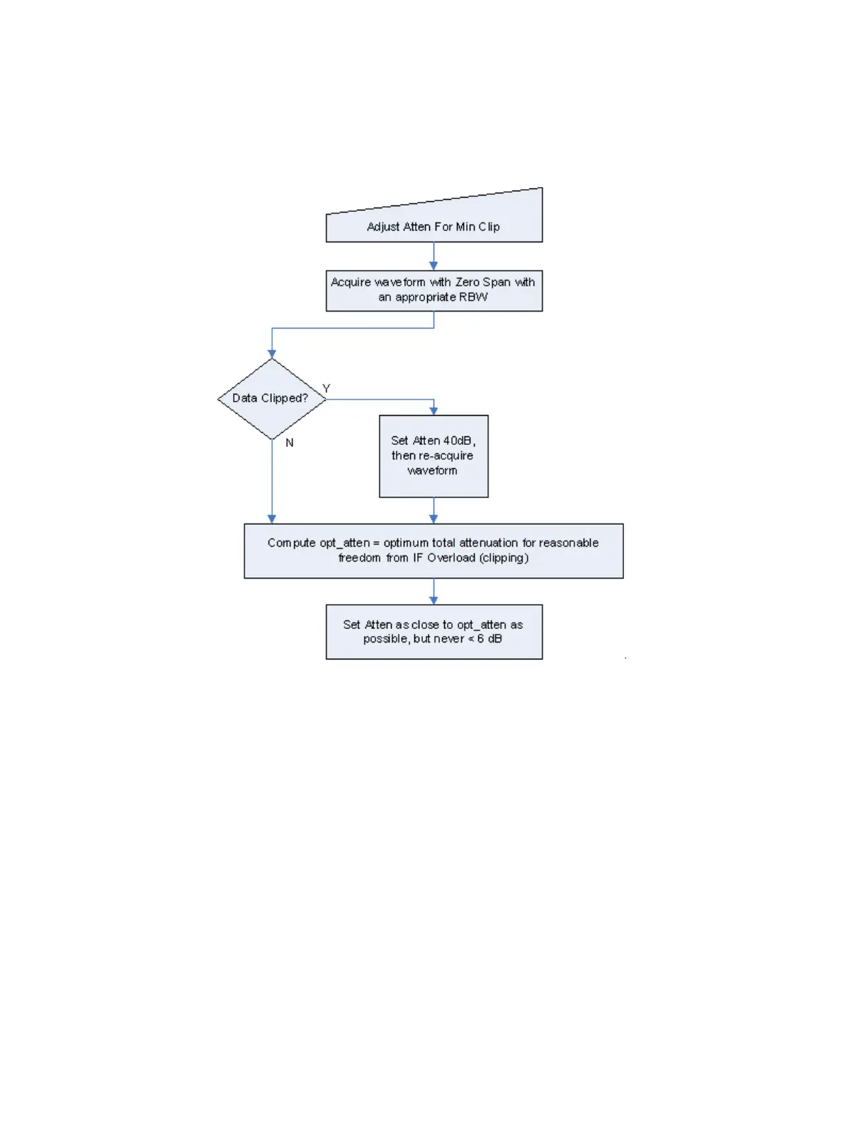
"Adjust Atten for Min Clipping" on page 1759 or "Pre-Adjust for Min Clipping" on
page 1430 selection is Mech + Elec Atten:
WLAN Mode User's &Programmer's Reference 1432

Table of Contents