EasyManua.ls Logo

Keysight M9421A - Page 213

Keysight M9421A
2667 pages
Print Icon
To Next Page IconTo Next Page
To Next Page IconTo Next Page
To Previous Page IconTo Previous Page
To Previous Page IconTo Previous Page
Loading...
3 WLAN Mode
3.2 Channel Power Measurement
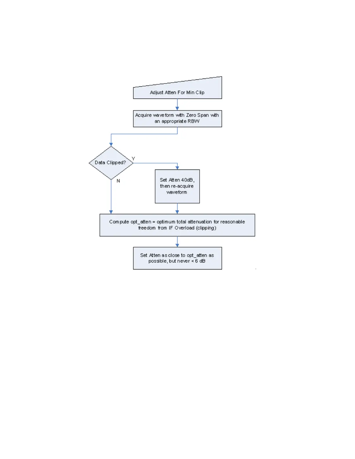
Single-Attenuator Models
Dual-Attenuator models
"Adjust Atten for Min Clipping" on page 1759 or "Pre-Adjust for Min Clipping" on
page 211 selection is Mech + Elec Atten:
213 WLAN Mode User's &Programmer's Reference

Table of Contents

Related product manuals