EasyManua.ls Logo

Keysight M9421A - Page 695

Keysight M9421A
2667 pages
Print Icon
To Next Page IconTo Next Page
To Next Page IconTo Next Page
To Previous Page IconTo Previous Page
To Previous Page IconTo Previous Page
Loading...
3 WLAN Mode
3.5 Spurious Emissions Measurement
Single-Attenuator Models
Dual-Attenuator models
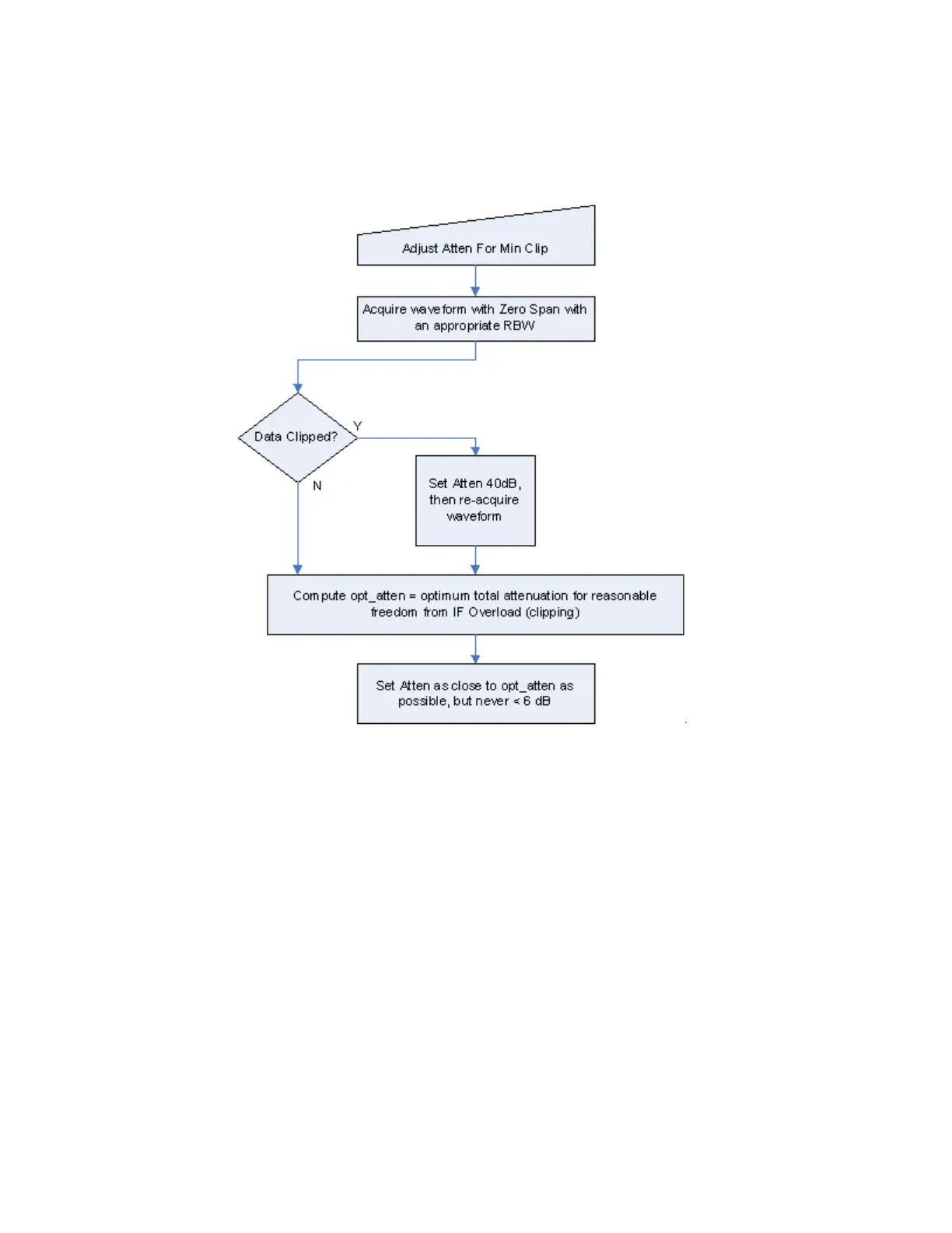
"Adjust Atten for Min Clipping" on page 1759 or "Pre-Adjust for Min Clipping" on
page 693 selection is Mech + Elec Atten:
695 WLAN Mode User's &Programmer's Reference

Table of Contents